In this exercise, we will conduct a linear static stress analysis of a simple lever arm part. We will use boundary conditions often found in entry-level CAD-based simulation systems. Note that in later exercises we will build on the steps performed here to refine the analysis setup and improve the overall accuracy of the simulation.
The model is a lever arm as shown:
Start Autodesk Inventor, and open Cast Lever.ipt from the Section 5 - Cast Lever sub-folder of your training exercises folder. (Get Started > Launch > Open).
You should see this:
From the ribbon, click the Environments tab, and click Autodesk Nastran In-CAD:
In the Model tree, expand the Idealizations node to check for any existing definitions, such as Solid 1. If any exist, right-click . Doing this ensures that you won't have unwanted materials appearing in the part mesh and the analysis.

When the run is complete, click OK on the message box that indicates that the solution is complete.
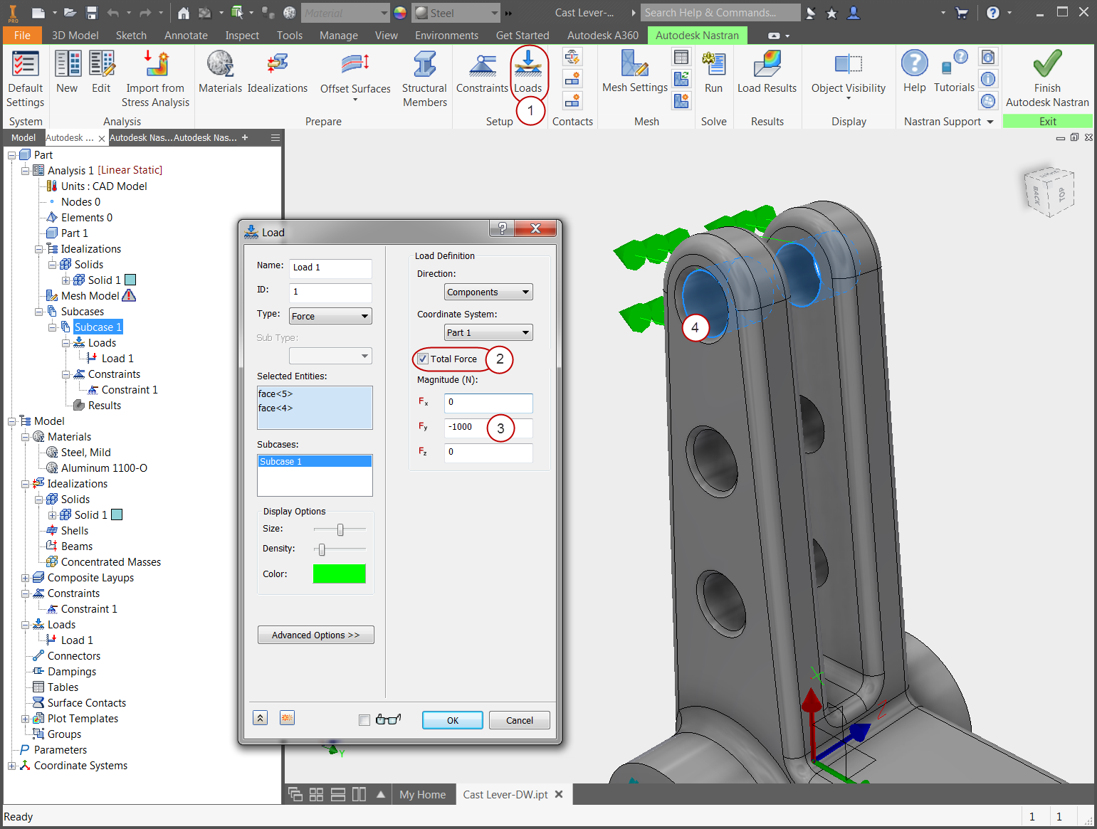
You should see this:
To animate the displacement, right-click on Displacement, and click Animate:
To stop animation, right-click on Displacement, and click Animate so that it is unchecked.
To plot von Mises stress, right-click .
To turn off the element edges, right-click , then in the Plot dialog, click the Visibility Options tab, and click the Element Edges slider to move it to the left.
You should see this:
In this exercise we computed the engineering values needed to properly load and constrain the cast lever. The steps we used were similar to those used in the first exercise (cantilever beam), but the model was a real-world part. We also learned how to extract results including the use of the Probe tool.
|
Previous Topic: The User Interface |
Next Topic: Modify Boundary Conditions Exercise |