
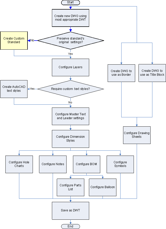
Company XYZ wants to start using AutoCAD Mechanical toolset for all of their mechanical design. Company XYZ uses drawing guidelines that comply with the ISO standard. However, their implementations of layers and object colors, not strictly governed by the standard, are different from the defaults in the ISO standard included with AutoCAD Mechanical toolset. They decided to use a variation of the ISO standard. To retain the original ISO Standard for reference purposes, they create a user-defined standard called “Company XYZ” which is based on the ISO Standard.