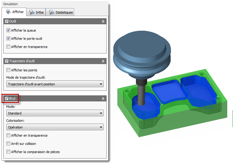
Vous pouvez cocher la case Brut disponible dans la boîte de dialogue Simulation afin d'afficher le brut au niveau de la position actuelle de la trajectoire d'outil lors de la simulation. Cette simulation de brut fait appel à un moteur de simulation extrêmement rapide avec prise en charge complète de plusieurs cœurs/CPU. Vous pouvez donc visualiser rapidement l'aspect du brut quelle que soit sa position. Le moteur est même suffisamment puissant pour permettre la simulation de brut à l'envers sur les postes de travail récents. Vous constaterez généralement que la simulation d'énormes programmes 3D dépassant les 100 Mo de code NC ne prendra que quelques secondes. Le moteur est uniquement conçu pour la simulation 3D. Les gorges et l'usinage indexé ne sont pas pris en charge.
Simulation du brut
Options avancées de simulation du brut
Le menu déroulant Mode propose deux options d'affichage de la simulation du brut.
- Standard : ce mode prend en charge la simulation de tous les types de trajectoire d'outil, notamment 2D, 3 axes, indexation 3 axes (3+2) et multi-axes. Il prend également en charge les gorges et la détection de collisions.
- Rapide (3 axes uniquement) : ce mode de simulation facultatif propose des options de colorisation du brut supplémentaires, ainsi que davantage de contrôle sur la qualité d'affichage lors de la simulation des résultats d'enlèvement de brut. Il est nettement plus rapide que le mode Standard lorsque vous travaillez sur de grandes trajectoires d'outil, mais il ne prend pas en charge l'indexation 3 axes, les 5 axes, les gorges et la détection de collisions.
Le mode Standard affiche les cases à cocher Arrêter en cas de collision et Afficher la comparaison de pièces. Cochez la case Arrêter en cas de collision pour arrêter la simulation du brut en cas de collision entre l'arbre, le porte-outil et le dispositif. Cochez la case Afficher la comparaison de pièces pour afficher la comparaison entre le brut et la pièce. La couleur rouge indique un creusement dans la pièce et la couleur bleue indique un excès de brut.
L'option Afficher la comparaison de pièces propose deux paramètres supplémentaires :
- Nombre d'intervalles : indique le nombre de pas à utiliser pour le dégradé de couleurs employé pour la comparaison entre le brut et la pièce.
- Intervalle : définit la distance entre chaque pas du dégradé de couleurs utilisé pour la comparaison entre le brut et la pièce.
Conseil : Vous pouvez mesurer la quantité exacte de brut restant en déplaçant le curseur de la souris sur le brut tout en visualisant le champ Distance dans le groupe Vérification de l'onglet Infos. La valeur affichée correspond à la distance la plus courte entre le brut et le modèle à l'emplacement sous le curseur de la souris.
Colorisation du brut
La simulation du brut vous permet de coloriser le brut selon différents critères d'usinage tels que le fraisage en opposition/en avalant et la direction de l'outil. L'emploi de couleurs vous permet de détecter d'éventuels problèmes d'usinage avant de procéder à l'usinage de la pièce. La colorisation du brut vous donne souvent un aperçu rapide et utile des problèmes d'usinage potentiels concernant à la fois la qualité de la pièce et les performances de l'outil.
Le menu déroulant Colorisation propose les options suivantes :
- Utiliser une matière : cette option active le menu déroulant Matière et affiche la pièce de travail dans la matière sélectionnée via ce menu.
- Opération : si cette option est sélectionnée, le logiciel attribue une couleur unique à chaque opération simulée. La couleur attribuée à chaque opération est affichée sur la trajectoire d'outil correspondante.
- Outil : cette option attribue une couleur différente à chaque outil en fonction du numéro de l'outil. La couleur correspondante s'affiche sur la trajectoire de l'outil.
- Mouvement : si cette option est sélectionnée, la couleur est déterminée par le type de mouvement (par exemple, rapide, rampe, coupe, entrée, sortie). Le type de mouvement s'affiche dans le groupe Position sous l'onglet Infos de la boîte de dialogue Simulation.
- Avance : si cette option est sélectionnée, chaque type d'avance d'outil se voit attribuer une couleur distincte, le bleu indiquant l'avance la plus lente et le rouge l'avance la plus rapide. A l'instar de l'option Mouvement, l'avance s'affiche dans le groupe Position sous l'onglet Infos de la boîte de dialogue Simulation.
- Pente : si cette option est sélectionnée, la colorisation employée pour le fraisage en opposition/en avalant utilise l'axe Z comme référence. Le fraisage positif (+Z) est signalé en rouge, tandis que le fraisage négatif (-Z) est indiqué en bleu.
- Direction : cette option permet de définir la colorisation de la direction de l'outil sur le plan XY. Chaque angle de direction de l'outil se voit attribuer une couleur différente.
- Type : si cette option est sélectionnée, la colorisation est basée sur les mouvements de la trajectoire d'outil. Des couleurs distinctes sont employées pour différencier les trajectoires linéaires, les mouvements en arc et les conflits.
- 5 axes isoparamétrique : cette option permet de coloriser les sections de la trajectoire d'outil qui partagent le même mouvement (par exemple, début du trajet isoparamétrique en bleu et fin en rouge).
- Avalant/opposition : si cette option est sélectionnée, les trajectoires d'outil employées pour le fraisage en avalant sont affichées en rouge, tandis que les trajectoires utilisées pour le fraisage en opposition sont indiquées en bleu.
- Angle d'engagement : lorsque cette option est sélectionnée, la couleur varie en fonction de l'angle du périmètre d'outil qui est en contact avec la pièce de travail. L'angle est mesuré sur un plan perpendiculaire à l'axe de l'outil. Exemple : lorsque l'outil est entièrement engagé, l'angle d'engagement est de 180 degrés, mais la moitié de l'angle s'affiche en rouge (fraisage en avalant), tandis que l'autre moitié est signalée en bleu (fraisage en opposition).

Options du menu déroulant Colorisation. La sélection de l'option Utiliser une matière active le menu déroulant Matière.
Sur l'image présentée ci-dessous, la direction d'usinage des passes d'offset de l'un ou l'autre côté de la passe bitangente est clairement signalée dans des couleurs différentes, indiquant les directions d'usinage contraires susceptibles de détériorer la qualité de la pièce. La trajectoire d'outil concernée est alors signalée par des changements de couleur abrupts.
Brut transparent coloré d'après le paramètre Direction pour une trajectoire d'outil adaptative et bitangente
Gros plan sur la colorisation du brut
Colorisation d'après le paramètre Pente affichant le fraisage en opposition et en avalant à l'aide, respectivement, des couleurs bleu et rouge
Colorisation d'après le paramètre 5 axes isoparamétrique