Pour exécuter la séquence d'inspection pour une inspection en double-colonne

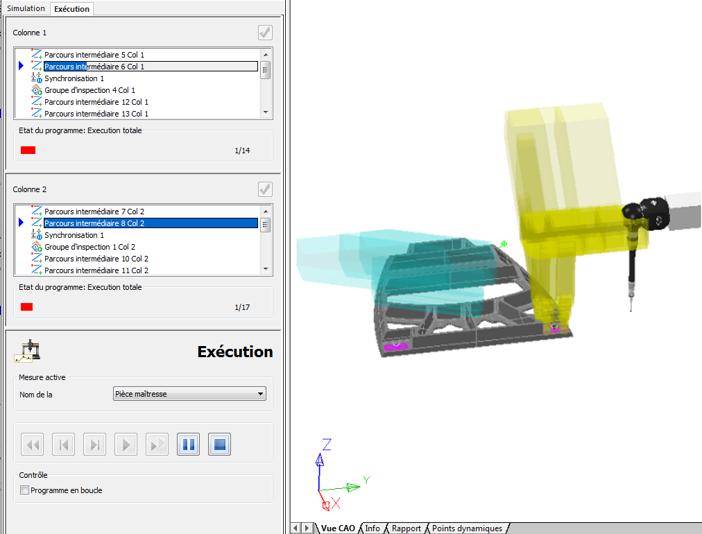
En mode double-colonne, les éléments associés à chaque colonne sont affichés en différents section de l'onglet Exécution. Cela vous permet de contrôler quelles colonnes sont exécutées, de voir la progression de l'inspection sur chaque colonne quand elles sont exécutées simultanément et de spécifier des intervalles distincts pour chaque ensemble d'éléments. Par défaut, la vue CAO affiche également les mouvements prédits de chaque colonne afin que vous puissiez vérifier leurs positions relatives et éviter les collisions potentielles.

Pour exécuter la séquence d'inspection :

  1. Sélectionnez l'onglet Exécuter, puis sélectionnez l'onglet Simulation. Dans la liste Machine, sélectionnez le simulateur que vous voulez afficher dans la vue CAO.
  2. Sélectionnez l'onglet Exécution. L'onglet affiche les éléments de l'inspection affectés à chaque simulateur, plus la boite de dialogue Exécution.
  3. Si vous ne voulez exécuter qu'une seule colonne, sélectionnez le bouton Activer/Désactiver la colonne de la colonne que vous ne voulez pas utiliser.
  4. Utilisez les boutons de la boite de dialogue Exécution pour exécuter la séquence d'inspection. Par exemple, pour inspecter tous les éléments, cliquez sur .

    L'onglet Exécution affiche la progression de chaque colonne à travers la séquence d'inspection et la vue CAO affiche les déplacements de la colonne que vous avez sélectionné, plus une enveloppe des mouvements prédits pour chaque colonne. Par exemple :

  5. Si les zones de prédiction se chevauchent, un message s'affiche vous avertissant que les palpeurs peuvent entrer en collision et l'inspection s'arrête. Vérifiez que les parcours de palpeur n'entraînent aucune collision avant de redémarrer l'inspection. Si le problème persiste, ajustez la sensibilité des réglages de prédiction dans la boîte de dialogue Configuration de prédiction de collision en ligne.

    Quand vous avez vérifié l'inspection à vitesse de fonctionnement, vous pouvez désactiver la prédiction de collision en décochant la case Réaliser une prédiction de collision dans la boîte de dialogue Configuration de prédiction de collision en ligne.