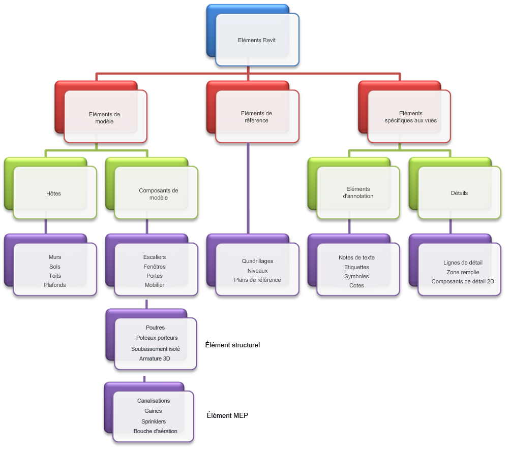
Revit utilise trois types d'éléments dans un projet : éléments du modèle, éléments de référence et éléments spécifiques à la vue. Les éléments dans Revit sont également appelés familles. La famille contient la définition géométrique de l'élément et les paramètres utilisés par l'élément. Chaque occurrence d'un élément est définie et contrôlée par la famille.
Exemples :
Les éléments de référence permettent de définir le contexte du projet. Ils comprennent par exemple les quadrillages, les niveaux et les plans de référence.
Les éléments spécifiques à une vue s'affichent uniquement dans la vue dans laquelle ils ont été placés. Ils facilitent la description ou la documentation du modèle. Ils comprennent par exemple les cotes.

Il existe deux types d'éléments de modèle :
Les hôtes (ou éléments hôtes) sont généralement créés in situ, sur le site de construction.
Exemples :
Les composants de modèle correspondent à tous les autres types d'éléments présents dans le modèle de bâtiment.
Exemples :
Il existe deux types d'éléments spécifiques à une vue :
Cette méthode offre une grande flexibilité aux concepteurs. Les éléments Revit sont conçus pour être créés et modifiés directement par l'utilisateur. Aucune programmation n'est nécessaire. Si vous savez dessiner, vous pouvez définir de nouveaux éléments paramétriques dans Revit.
Dans Revit, le comportement des éléments est principalement déterminé par leur contexte dans le bâtiment. Le contexte est défini par la façon dont vous tracez le composant et par les relations de contrainte établies avec d'autres composants. Vous n'avez généralement aucune opération particulière à réaliser pour établir ces relations ; elles découlent de vos propres actions et dessins. Vous pouvez également les gérer explicitement en verrouillant une cote ou en alignant deux murs, par exemple.