Cablaggio dei connettori

Utilizzo degli strumenti Inserisci filo e Bus multipli per aggiungere i fili tra i connettori.

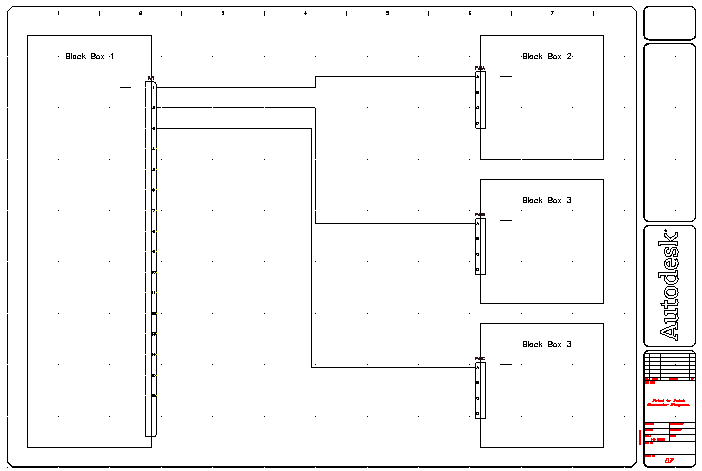
Il black box 1 è associato ad un componente più grande, ad esempio un power box. I black box 2-4 sono componenti sono i componenti più piccoli, che costituiscono il power box. I componenti devono essere cablati tra loro. A tale scopo, utilizzare gli strumenti Inserisci filo e Bus a più fili.

Connessione di un connettore all'altro

  1. Fare clic su scheda Schemagruppo Inserisci fili/numeri filielenco a discesa Inserisci filiFilo. Trova
  2. Rispondere ai messaggi di richiesta come segue:

    Specificare inizio filo o [tipo filo/X=mostra connessioni]:

    Fare clic su PJ1 in corrispondenza del pin 1 nel black box 1

    Specificare l'estremità filo o [Continua]: Fare clic su PJ2 in corrispondenza del pin A nel black box 2

  3. Ripetere la procedura per connettere PJ1 (Pin 2) a PJ3 (Pin A) e PJ1 (Pin 3) a PJ4 (Pin A). Fare clic con il pulsante destro del mouse per uscire dal comando.

    Lo strumento Inserisci filo ha disegnato il filo tra i connettori evitando l'eventuale geometria presente sullo schermo.

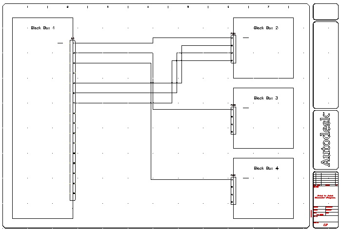
  4. Fare clic su scheda Schemagruppo Inserisci fili/numeri filiBus multipli. Trova
  5. Nella finestra di dialogo Bus a più fili, specificare:

    Spaziatura orizzontale:  0.75

    Spaziatura verticale:  0.50

    Inizio in:  Componente (più fili)

  6. Fare clic su OK.
  7. Rispondere ai messaggi di richiesta come segue:

    Tracciare un riquadro di selezione attorno ai punti di connessione iniziali del filo 

    Selezionare i pin 5-7 nel black box 1 (1) e fare clic con il pulsante destro del mouse

    a (T= tipo filo):

    Trascinare i fili verso destra oltre i tre fili inseriti,

    a punto (Continua/Inverti):

    Trascinare i fili in alto verso PJ2 nel black box 2, immettere C e premere INVIO (per continuare e bloccare il trascinamento).

    a (Continua/Inverti):

    Trascinare i fili a destra e connetterli ai pin B-D su PJ2 (2)

  8. Fare clic su scheda Schemagruppo Inserisci fili/numeri filiBus multipli. Trova
  9. Nella finestra di dialogo Bus a più fili, fare clic su OK per utilizzare le impostazioni precedenti.
  10. Rispondere ai messaggi di richiesta come segue:

    Tracciare un riquadro di selezione attorno ai punti di connessione iniziali del filo:

    Selezionare i pin 9-11 nel black box 1 e fare clic con il pulsante destro del mouse

    a (T= tipo filo):

    Trascinare i fili a destra,

    a punto (Continua/Inverti):

    Trascinare i fili in alto verso PJ3 nel black box 3, immettereC e premere INVIO(per continuare e bloccare il trascinamento)

    a (Continua/Inverti):

    Trascinare i fili verso destra e connetterli ai pin B-D su PJ3

  11. Fare clic su scheda Schemagruppo Inserisci fili/numeri filiBus multipli. Trova
  12. Nella finestra di dialogo Bus a più fili, fare clic su OK per utilizzare le impostazioni precedenti.
  13. Rispondere ai messaggi di richiesta come segue:

    Tracciare un riquadro di selezione attorno ai punti di connessione iniziali del filo: 

    Selezionare i pin 13-15 nel black box 1 e premereINVIO

    a (T= tipo filo): 

    Trascinare i fili a destra,

    a punto (Continua/Inverti):

    Trascinare i fili in basso verso PJ4 nel black box 4, immettereCe premereINVIO(per continuare e bloccare il trascinamento).

    a (Continuare/Invertire):

    Trascinare i fili verso destra e connetterli ai pin B-D su PJ4