図面のプロジェクト表題欄が AutoCAD の属性付きブロックで構成されている場合、AutoCAD Electrical toolset では図面のプロジェクト表題欄を更新することができます。

プロジェクト表題欄ユーティリティには、次の機能があります。
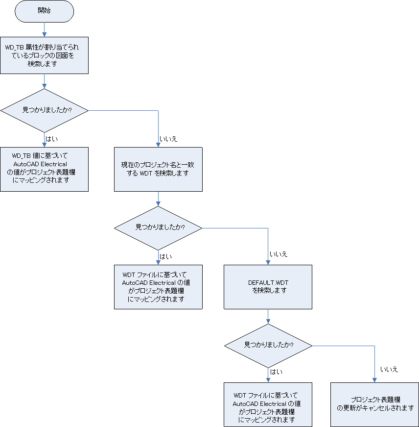
プロジェクト表題欄のリンク方法には次の 2 つがあります。
プロジェクト表題欄の更新時に使用する方法は、この順序で決定されます。AutoCAD Electrical toolset

プロジェクトと図面に固有の次の値をプロジェクト表題欄の属性にマッピングするには、[プロジェクト表題欄設定]を使用します。
|
マッピング コード |
[説明] |
|---|---|
|
LINEx |
プロジェクトの説明の行。"x" はプロジェクトの説明の行番号です。 |
|
SHEET |
[図面プロパティ]ダイアログ ボックスで割り当てたシート番号(%S) |
|
SHEETMAX |
アクティブなプロジェクト内の図面の数 |
|
DWGNAM |
[図面プロパティ]ダイアログ ボックスで割り当てた図面名(%D) |
|
DD1(または DWGDESC)、DD2、DD3 |
[図面プロパティ]ダイアログ ボックスで割り当てた図面の説明 |
|
DWGSEC |
[図面プロパティ]ダイアログ ボックスで割り当てたセクション コード |
|
DWGSUB |
[図面プロパティ]ダイアログ ボックスで割り当てたサブセクション コード |
|
[ファイル名] |
パスまたは拡張子のない図面ファイル名 |
|
[完全ファイル名] |
パスと拡張子を含む図面ファイル名 |
|
FILENAMEEXT |
拡張子が .dwg のみの図面ファイル名 |
|
[IEC_P] |
[図面プロパティ]ダイアログ ボックスで割り当てたプロジェクトの値 |
|
[IEC_I] |
[図面プロパティ]ダイアログ ボックスで割り当てた装置の値 |
|
[IEC_L] |
[図面プロパティ]ダイアログ ボックスで割り当てたロケーションの値 |
|
PLOTTIME |
現在の時間(24 時制) |
|
PLOTTIME12 |
現在の時間(12 時制 am/pm 形式) |
|
PLOTDATE |
現在の日付(MM:DD:YYYY 形式) |
|
PLOTDATEMMDDYY |
現在の日付(MM:DD:YY 形式) |
|
PLOTDATEYYMMDD |
現在の日付(YY:MM:DD 形式) |
|
PLOTDATEYYYYMMDD |
現在の日付(YYYY:MM:DD 形式) |
次のユーザ定義の値もマッピングすることができます。

システム変数の値、または AutoLISP プログラムで抽出した値を、プロジェクト表題欄の属性にマッピングできます。
AutoCAD Electrical toolset では、図面ごとに 3 つの説明行を使用できます。それより多くの説明行が必要な場合は、説明の各行を「|」の文字で複数の部分に分割できます。この各部分が、プロジェクト表題欄の異なる属性にマップされます。
たとえば、説明の最初の行を 3 つの属性にマッピングするには、次の形式を使用します。
attrname1|attrname2|attrname3=DD1
次に、[図面プロパティ]の[図面設定]タブ ダイアログ ボックスの[説明 1]の値を、改行位置に「|」を入れて区切ります。一例は、「Main cabinet|120VAC|PLC I/O」です。[プロジェクト表題欄を更新]コマンドは、このテキスト文字列を、プロジェクト表題欄の 3 つの属性に分割します。
プロジェクト表題欄設定で、任意の AutoCAD Electrical toolset の印刷(PLOT*)の値が属性にマッピングされる場合、これらの属性は AutoCAD Electrical toolset の印刷ユーティリティの使用中に更新されます。属性がプロンプト値を含んでいる場合、この値は接頭辞として使用されます。
例: