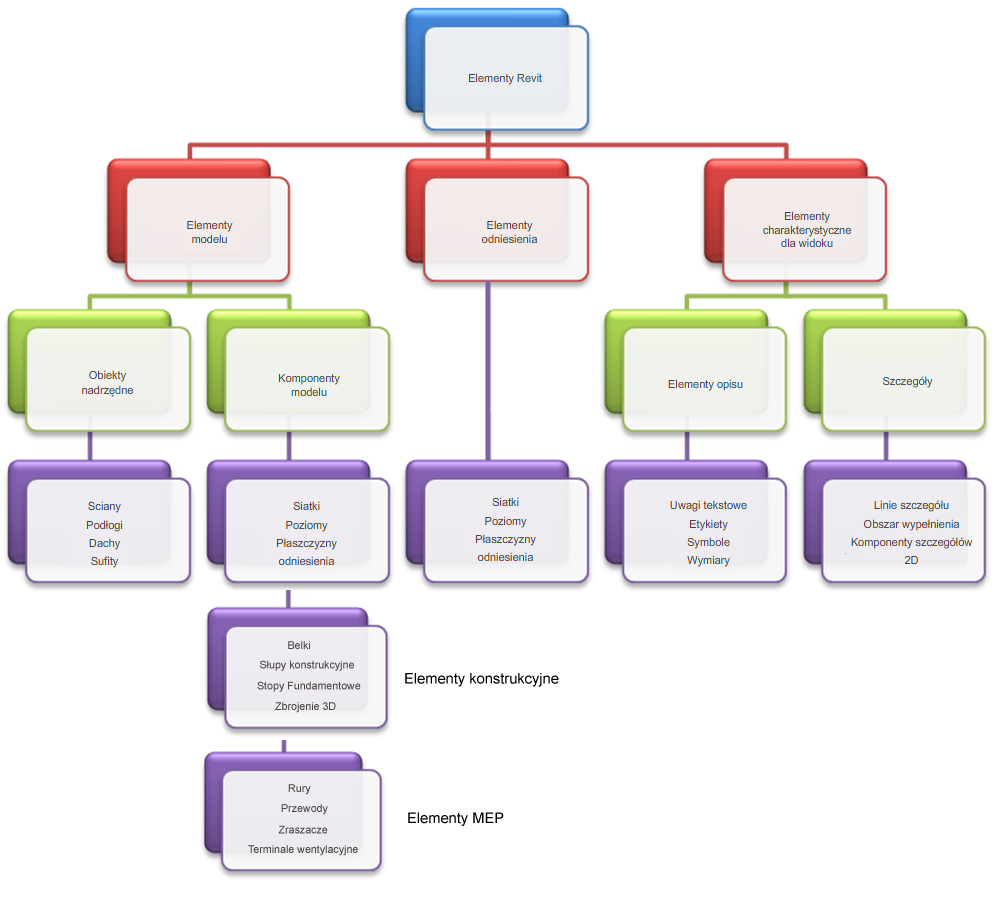
W programie Revit używane są w projektach trzy typy elementów: elementy modelu, elementy odniesienia i elementy charakterystyczne dla danego widoku. Elementy w programie Revit są również nazywane rodzinami. Rodzina zawiera definicję geometryczną elementu i parametry używane przez element. Każde wystąpienie elementu jest definiowane i kontrolowane przez rodzinę.
Przykłady:
Elementy odniesienia pomagają zdefiniować kontekst projektu. Elementami odniesienia są na przykład siatki, poziomy i płaszczyzny odniesienia.
Elementy specyficzne dla widoku wyświetlane są tylko w widokach, w których są umieszczone. Pomagają opisywać lub dokumentować model. Na przykład wymiary są elementami charakterystycznymi dla widoku.

Istnieją dwa typy elementów modelu:
Obiekty nadrzędne (lub elementy obiektów nadrzędnych) są zasadniczo budowane lokalnie na miejscu budowy.
Przykłady:
Komponenty modelu to wszystkie pozostałe typy elementów w modelu budynku.
Przykłady:
Istnieją dwa typy elementów specyficznych dla widoku:
Taka implementacja pozwala na elastyczność procesu projektowania. Elementy programu Revit zaprojektowane są w taki sposób, aby użytkownik mógł je tworzyć i modyfikować bezpośrednio, bez konieczności programowania. Podczas rysowania w programie Revit można definiować nowe elementy parametryczne.
Zachowanie elementów programu Revit jest uzależnione w znacznym stopniu od kontekstu budynku. Kontekst zależy od tego, w jaki sposób został narysowany komponent, oraz od ustanowionych relacji wiązań z innymi komponentami. Często jest tak, że użytkownik nie musi ustanawiać tych relacji; są one ustanawiane niejawnie na podstawie działań użytkownika i sposobu rysowania. W innych przypadkach można nimi sterować jawnie, na przykład blokując wymiar lub wyrównując dwie ściany.