Para realçar todas as interferências na Scene View

Para realçar todas as interferências na Scene View

  1. Na janela Clash Detective , clique na guia Results Display Settings botão Mostrar/Ocultar.
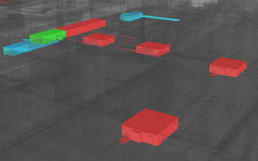
  2. Marque a caixa de seleção Highlight All Clashes. É possível optar por usar a cor do status da interferência selecionada ou as cores do item, como definido na página Clash Detective do Options Editor.
    Desmarque a caixa de seleção para voltar a vista padrão de realce de somente os itens envolvidos na interferência selecionada na área Results.
    Nota: As interferências exibidas dependem de quais botões do Item 1 e do 2 estão selecionados; se somente o botão Item 1 estiver selecionado, então somente as interferêcnais envolvidas com o "Item 1" serão exibidas, se os dois botões estiverem selecionados, todas as interferências serão exibidas.