Konfigurace aplikace AutoCAD Mechanical Toolset

Při konfiguraci aplikace AutoCAD Mechanical toolset se provádějí nastavení, která jsou potřebná k tomu, abyste mohli začít kreslit.

Výkres můžete začít vytvářet na základě jedné ze základních šablon dodaných s aplikací AutoCAD Mechanical toolset. Tyto šablony jsou založeny na mezinárodních normách kreslení. Pokud vaše organizace používá pozměněnou verzi výkresové normy, použijte šablonu odpovídající této normě, upravte nastavení podle svých požadavků a takto vytvořenou novou šablonu uložte.

Konfigurační nastavení se provádějí prostřednictvím dialogu Možnosti, a to zejména na jeho kartě AM:Normy. Nastavení prováděná v tomto dialogu se obecně člení na systémová nastavení a nastavení vztahující se k výkresu. Systémová nastavení pak program uloží v registru systému Windows a použije je pro všechny výkresy, které otevřete. Nastavení, která se vztahují k výkresu, uloží program do vytvořené šablony. V dialogu Možnosti jsou tato nastavení označena pomocí ikony .

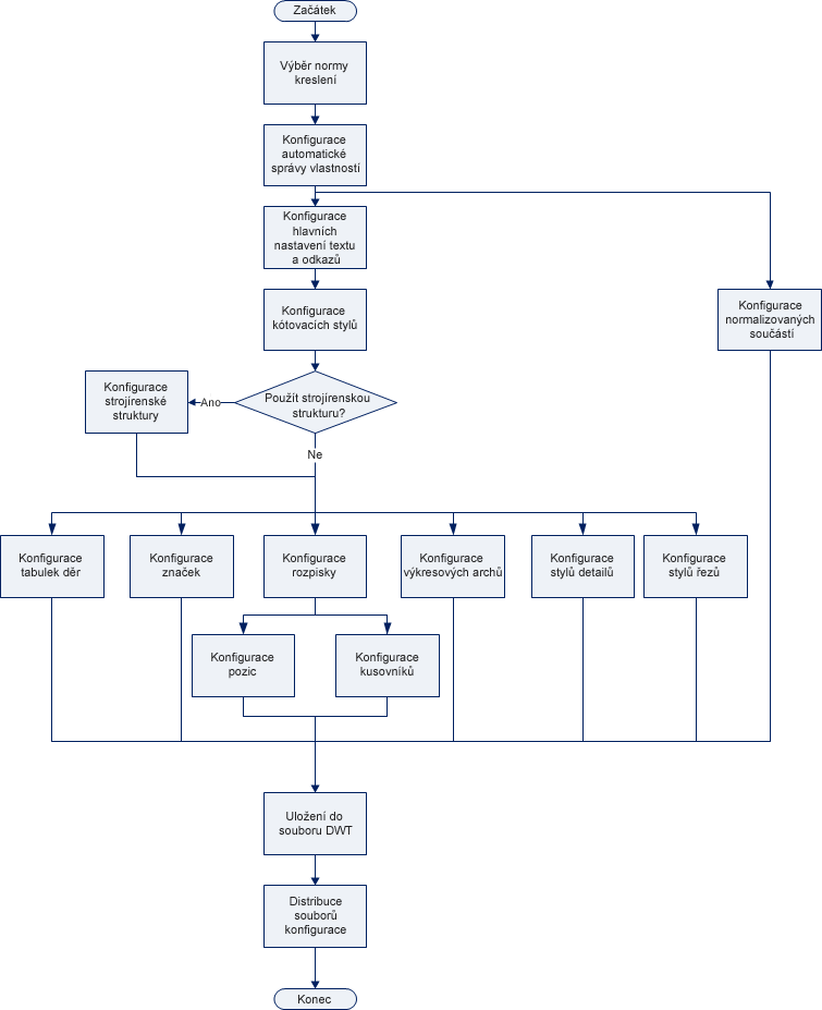
Tento dialog obsahuje mnoho konfiguračních nastavení, která umožňují vytvoření několika konfiguračních postupových schémat. Následující diagram znázorňuje postupové schéma konfigurace vyšší úrovně, které bere v úvahu vzájemnou provázanost různých konfiguračních úkonů a poskytuje pracovní postup, který je použitelný za většiny okolností. Kliknutím na pole ve vývojovém diagramu zobrazíte související informace.

Výběr normy kreslení Nejčastější dotazy: Co je Automatická správa vlastností? Konfigurace hlavního nastavení textu a odkazů Konfigurace kótovacích stylů Konfigurace Knihoven obsahu s normalizovanými součástmi Konfigurace strojírenské struktury Konfigurace rozvržení tabulek děr Konfigurace značek Konfigurace rozpisky Konfigurace listů výkresu Styly detailů v aplikaci AutoCAD Mechanical toolset Styly řezů v aplikaci AutoCAD Mechanical toolset Nastavení pozic založených na normě Nastavení kusovníků založených na normě Distribuce konfiguračních souborů

Po dokončení konfigurace systému získáte nový soubor DWT (soubory výkresové šablony) a několik dalších souborů, například soubory DWG (výkresové soubory), které obsahují vlastní rohová razítka, vlastní kusovníky apod. Tyto soubory můžete kopírovat do odpovídajících složek v jiných počítačích, ve kterých je také nainstalována aplikace AutoCAD Mechanical toolset. Případně můžete tyto soubory zkopírovat do sdílené složky a na kartě Soubory dialogového okna Možnosti na ně přejít.

Témata propojená s vývojovým diagramem: