AutoCAD Electrical toolset kann Projektbeschreibungszeilen und einige Zeichnungseigenschaften mit Attributen im Schriftfeld einer Zeichnung verknüpfen.
Das Schriftfeld-Dienstprogramm bietet folgende Funktionen:
- Automatisieren projektweiter Schriftfeldaktualisierungen
- Unterstützen mehrerer Schriftfelder pro Zeichnung
- Zuordnen von AutoCAD Electrical toolset-Projektbeschreibungszeilen zu bestimmten Attributen
- Zuordnen von zeichnungsspezifischen AutoCAD Electrical toolset-Werten zu bestimmten Attributen
- Zuordnen von AutoLISP-Werten, Systemvariablen oder Umgebungsvariablen zu bestimmten Attributen
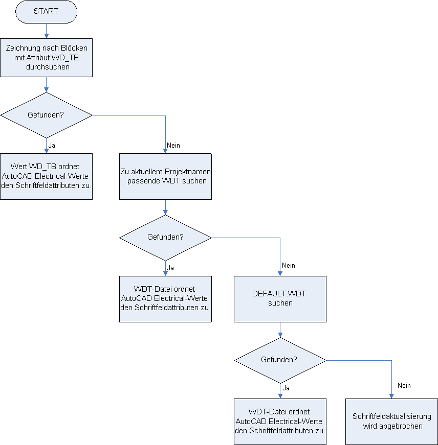
In AutoCAD Electrical toolset stehen zwei Methoden zum Zuordnen der AutoCAD Electrical toolset-Werte zu den Attributen des Schriftfelds zur Verfügung:
- WD_TB-Attributmethode - Zuordnungsinformationen im Schriftfeld eingebettet. Bei dieser Option sind die Informationen in der Zeichnung gespeichert, und es wird keine externe Datei benötigt. Diese Option ist auf die Anzahl der Zeichen begrenzt, die in einem einzelnen Attribut enthalten sein können.
- WDTDateimethode - externe Attributzuordnungsdatei. Bei dieser Option können die Attribute in vorhandenen Schriftfeldern auch dann aktualisiert werden, wenn das Schriftfeld das Attribut WD_TB nicht enthält.
Während einer Schriftfeldaktualisierung geht AutoCAD Electrical toolset nach dem folgenden Flussdiagramm vor, um die zu verwendende Methode zu ermitteln.