CAD-Körper

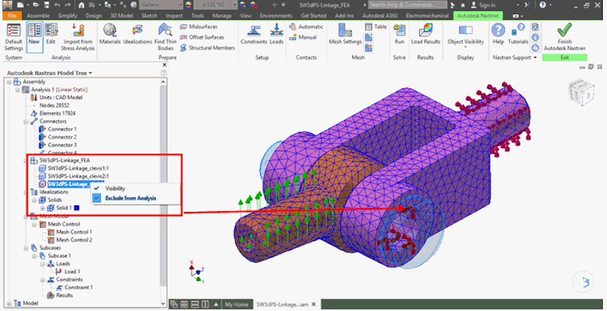
Teile, Baugruppen oder Unterbaugruppen des CAD-Modells sind im Zweig Analyse des Browsers aufgelistet. Die folgenden Kontextmenüoptionen stehen zur Verfügung, wenn Sie mit der rechten Maustaste auf einen CAD-Körpereintrag klicken:

Wenn ein Bauteil, eine Baugruppe oder eine Unterbaugruppe ausgeschlossen wird, nachdem Lasten, Abhängigkeiten, Netzsteuerungen oder andere FEM-Objekte angewendet wurden, sind diese Objekte weiterhin in der Struktur des Modells vorhanden. Sie werden jedoch mit einem Symbol markiert (), um anzugeben, dass es ein Problem mit dem Objekt gibt. Eine QuickInfo warnt Sie: "Einige Flächen sind aufgrund des Bauteilausschlusses verlorengegangen."