P&ID Validation Error Reference

Base AutoCAD Object

Example:
Description: An AutoCAD object or block (instead of an AutoCAD P&ID component) has been inserted in the drawing. Such blocks do not show up in reports or in the Data Manager, even though they may look like a P&ID component.
To Correct:
  • Erase the object.
  • Ignore the error.

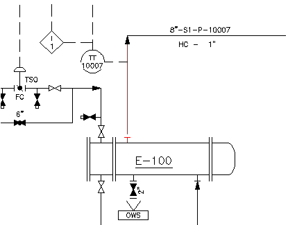
Size Mismatch

Example:
Description: The size of a line and its associated component do not match. This condition is usually caused by manual changes to the component properties.
To Correct:
  • Manually fix Size Mismatch errors. You must change the size of either the line or its associated component at the connection point so that they match.
  • Ignore the error.

Spec Mismatch

Example:
Description: The specification properties (details such as the component material) for lines and inline components do not match. This condition is usually caused by manual changes to the properties.
To Correct:
  • Manually fix Spec Mismatch errors. To correct the problem, change the specification property of either the line or its associated component so that they match.
  • Ignore the error.

Non-terminating Line

Example:
Description: Process lines do not terminate through a connection to an endline component, or do not end with an endline symbol signifying an air vent, water outline, drain, or other valid terminator.
To Correct:
  • Create a connection with another line or component.
  • Ignore the error.

Unconnected Component

Example:
Description: No true connection exists for lines and their associated components, even though they appear to be connected. This error may result if a proper connection was never established, or if a component was dragged away from a line.
To Correct:
  • Create a connection with another line or component.

    Specific rules apply to the following components:

    • Equipment: All attachment points must be connected to a schematic line.
    • General instruments: At least one signal line must be connected to a general instrument.
    • Inline instruments and control valves: These components must be placed on a pipe line.
    • Tanks and vessels: Tanks or vessels must be connected to at least one pipe line. Tanks and vessels that have a placement point must be connected to a pipe line at the placement point.
  • Ignore the error.

Flow Direction Conflict

Example:
Description: The flow direction is incorrect for a line or component.
To Correct:
  • Update the flow direction.
  • Ignore the error.

Orphaned Annotation

Example:
Description: An annotation tag has been moved away from the component with which it is associated.
To Correct:
  • Drag the annotation to within the acceptable distance, or tolerance, of its associated object or enter new coordinates.
  • Ignore the error.

Unresolved Off-page Connectors

Example:
Description: Off-page connectors used to connect the current drawing with another drawing do not specify a valid project location.
To Correct:
  • Specify a valid connector in another drawing.
  • Ignore the error.