Continúe para insertar componentes hidráulicos y finalizar el diagrama hidráulico.
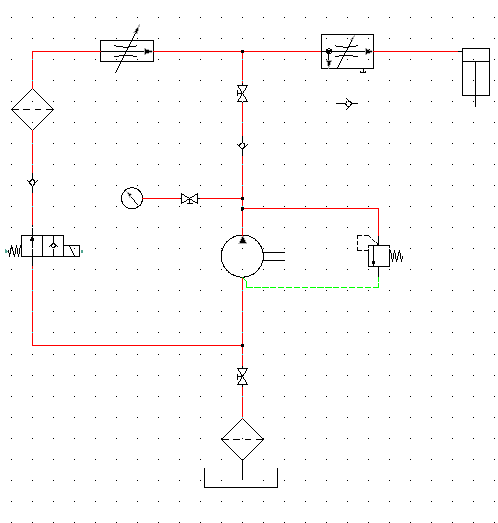
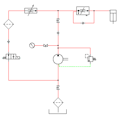
El resto del dibujo hidráulico consiste en insertar un calibre de presión y una válvula antirretorno en la parte izquierda de la bomba y, a continuación, insertar dispositivos (cilindro, válvulas reductoras, filtro, válvula de retorno y válvula de 2 vías) en la parte superior del dibujo.
Inserción de componentes


. Buscar
Precise punto de inserción:
Seleccione colocar el calibre de presión en el extremo izquierdo (y ligeramente por encima) de la bomba
Etiqueta de componente: MTR1
Descripción: línea 1: Calibre de presión
Haga clic en Aceptar.


. Buscar
Precise punto de inserción:
Seleccione colocar la válvula que se encuentra a la derecha del calibre de presión


. Buscar
Precise inicio de cable o [Tipo de cable/X=mostrar conexiones]:
Seleccione el punto de conexión de la derecha del calibre de presión
Precise extremo de cable o [Continuar]:
Arrastre la tubería hacia la derecha y haga clic en el punto de conexión de la izquierda de la válvula
Precise inicio de cable o [Desplazamiento rápido/Tipo de cable/X=mostrar conexiones]:
Seleccione el punto de conexión de la derecha del calibre de presión
Precise extremo de cable o [Continuar]:
Arrastre la tubería hacia la derecha y haga clic en la tubería vertical, haga clic con el botón derecho



. Buscar
| Símbolo | Símbolo que se debe insertar |
|---|---|
|
Válvulas de 2 vías |
|
Válvulas generales |
|
Filtros |
|
Válvulas reductoras |
|
Válvulas reductoras |
|
Cilindros |


. Buscar



. Buscar
Precise punto de inserción: Seleccione para recolocar la válvula por debajo de la válvula reductora


. Buscar

Se ha completado el diagrama de esquema hidráulico.
Si desea crear un dibujo neumático, utilice la herramienta Insertar componentes neumáticos de la ficha Esquema
grupo Insertar componentes. Consulte el archivo de dibujo de demostración neumático (Demo03.dwg) del proyecto Extra Library Demo.