
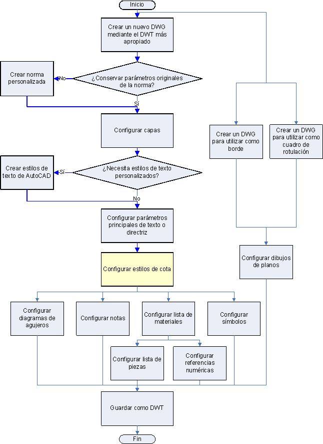
La empresa XYZ desea utilizar un estilo de cota llamado “Empresa XYZ”. Utilizan la fuente TrueType “ISOCPEUR”. El texto de cota tiene 3.5 mm de altura y es de color AMARILLO. El texto de tolerancia tiene 2.5 mm de altura y es de color ROJO. Las líneas de cota, directrices y flechas son de color ROJO. La precisión de la cota se establece con un decimal y siempre muestra el cero final para cotas lineales y angulares.