AutoCAD Electrical toolset applique une convention d'attribution de noms spécifique pour garantir le fonctionnement de certaines de ses fonctions d'automatisation. Bien que cela ne soit pas obligatoire, il est préférable de respecter la convention d'attribution de noms présentée dans la section ci-dessous lorsque vous créez des symboles AutoCAD Electrical toolset intelligents destinés à être utilisés avec AutoCAD Electrical toolset. Les symboles personnalisés permettent de tirer parti au maximum des fonctions d'AutoCAD Electrical toolset.
Les composants schématiques tels que les relais, les commutateurs, les voyants et les dispositifs discrets de commande de moteurs (à l'exception des symboles d'E/S API) respectent la convention suivante :
Exemples :
|
HCR1.dwg |
Bobine de relais de commande, insertion d'un barreau horizontal |
|
VCR1.dwg |
Bobine de relais de commande, insertion d'un barreau vertical |
|
HCR21.dwg |
Contact de relais horizontal, N.O. |
|
HCR22.dwg |
Contact de relais horizontal, N.C. |
|
HCR22T.dwg |
Contact de relais horizontal (N.C.) avec numéros de borne en ligne |
|
VPB11.dwg |
Bouton poussoir vertical, contact père, N.O. |
|
VPB21.dwg |
Bouton poussoir vertical, contact fils, N.O. |
|
HLS11.dwg |
Interrupteur de fin de course horizontal, père, N.O. |
|
HLS11H.dwg |
Interrupteur de fin de course horizontal, père, N.O. Toujours fermé |
|
VLT1RP.dwg |
Voyant vertical, rouge, appuyer pour tester |
|
HW01.dwg |
Repère de câble horizontal, pas de modification du numéro d'équipotentielle |

Les symboles de repère des conducteurs de câbles d'AutoCAD Electrical toolset respectent la convention suivante :
Exemples :
|
HW01.dwg |
Repère de conducteur de câble père, insertion de fil horizontal |
|
HW02.dwg |
Repère de câble fils, insertion de fil horizontal |
|
VW01.dwg |
Repère de conducteur de câble père, insertion de fil vertical |
|
VW02.dwg |
Repère de câble fils, insertion de fil vertical |
AutoCAD Electrical toolset recherche les noms de symbole de localisation commençant par les caractères "WDXX."
AutoCAD Electrical toolset s'attend à trouver les blocs insérés suivants :
|
WD_M.dwg |
Bloc inséré contenant environ 50 attributs invisibles. Ces attributs incluent les paramètres du dessin. |
|
WD_PNLM.dwg |
Bloc inséré facultatif se composant de plusieurs attributs invisibles. Ces attributs incluent les paramètres du dessin disponibles pour les fonctions de présentation de panneau. |
|
WD_MLRH.dwg |
Bloc inséré contenant le numéro de la première référence de ligne d'un diagramme Ladder, ainsi que des informations supplémentaires telles que l'écartement des barreaux et la longueur du diagramme Ladder. |
|
WD_MLRV.dwg |
Identique au symbole précédent, mais concerne un diagramme Ladder qui s'étend sur le côté. |
|
WD_MLRHX.dwg |
Facultatif, alternative au bloc inséré WD_MLRH.dwg. AutoCAD Electrical toolset utilise ce nom de symbole lorsque vous sélectionnez l'option "Bloc utilisateur" dans la boîte de dialogue secondaire Numéros des références de lignes de la boîte de dialogue Propriétés du dessin |
|
WD_MLRVX.dwg |
Identique au symbole précédent, mais concerne un diagramme Ladder qui s'étend sur le côté. |
Format du dessin. (Liste déroulante) spécifie l'ID de la prise ou de la prise jack : P = Prise, J = Jack (Prise de courant)
(Uniquement) spécifie la direction du fil : 1 = à droite, 2 = en haut, 4 = à gauche et 8 = en bas.

Exemples :
|
HCN1_14P.dwg |
Père horizontal - câblage (prise) unique connecté à partir de la gauche ou du bas |
|
VCN2_18P.dwg |
Fils vertical - câblage (prise) unique connecté à partir de la gauche ou du bas |
|
HCN1_11J.dwg |
Père horizontal - câblage (prise de courant) unique connecté à partir de la droit ou du haut |
|
VCN2_12P.dwg |
Fils vertical - câblage (prise) unique connecté à partir de la droite ou du haut |
Une fois le connecteur paramétrique créé, une nouvelle définition de bloc unique est créée. Chaque connecteur est étiqueté avec une convention d'attribution de nom unique au sein du même projet.
|
HCN1_14P_nnn |
Connecteur horizontal, où "nnn" est un nombre aléatoire garantissant le caractère unique. |
|
VCN1_18P_nnn |
Connecteur vertical, où "nnn" est un nombre aléatoire garantissant le caractère unique. |
Le nombre maximum de caractères pour le nom du bloc est de 32.

Exemple :
|
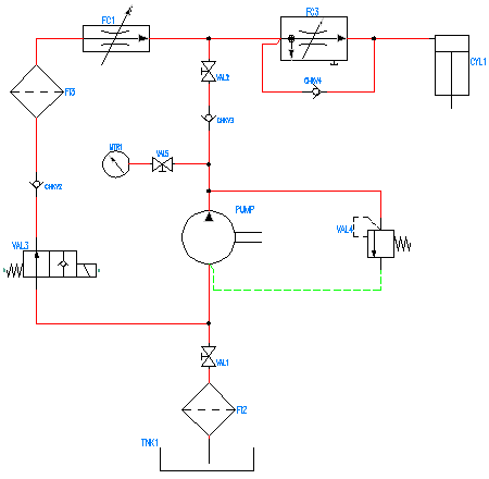
HCYL1_plunger_cyl.dwg |
Vérin autonome horizontal ; plunger_cyl est le nom explicite du symbole |
Les symboles de repère de fil en ligne passif doivent comporter un petit morceau de ligne d'extension à chaque point de connexion. Ce morceau peut être petit, mais doit être présent pour qu'AutoCAD Electrical toolset identifie correctement le bloc inséré en ligne lors du tracé du réseau de fils. Les symboles de repère de fil en ligne respectent la convention d'attribution de noms suivante :

Exemple :
|
HT0_RED.dwg |
Repère en ligne "RED", insertion d'un fil horizontal. |
Les symboles unifilaires suivent la même convention d'attribution de noms que les symboles schématiques pères et fils. Pour que chaque nom de symbole soit unique, les noms de bloc des symboles unifilaires comportent le préfixe "1-". Néanmoins, le nom d'un symbole ne définit pas ce dernier comme étant unifilaire. Un symbole unifilaire est défini par l'existence d'un attribut TYPEWD avec la valeur "1-" au niveau du symbole ou avec la valeur "1-1" dans le cas d'un symbole d'indicateur unifilaire.

Le symbole indicateur peut avoir deux fonctions :
Sur un gabarit unifilaire de circuit double, il existe trois symboles d'indicateur. L'un se situe au point normal où le circuit est relié au bus. Il existe une autre version du symbole sur chacune des deux "branches" du circuit, chacune marquant le point à partir duquel commence cette partie du circuit double. Ces symboles d'indicateur permettent de réaliser des rapports précis sur un circuit unifilaire, qu'il s'agisse d'une représentation de circuit unique ou double.
Les symboles d'indicateur suivants sont fournis :
Un attribut TYPEWD avec pour valeur "1-1" identifiant un symbole d'indicateur.
Le nombre maximum de caractères pour le nom du bloc est de 32.

Exemple :
|
VTK1_ver_tank.dwg |
Cyclone autonome vertical ; ver_tank est le nom explicite du symbole |
Il n'existe aucune convention d'attribution de noms obligatoire, mais le nom ne doit pas dépasser la limite de 32 caractères définie par AutoCAD pour les noms de bloc.

Une représentation de paires torsadées générées de façon paramétrique consiste en deux instances du même symbole (il n'existe pas de versions père/fils). Ce symbole doit comporter l'attribut ACE_FLAG avec la valeur "3." Les symboles de paires torsadées paramétriques respectent la convention d'attribution de noms suivante :

Exemples :
|
HT0_TW.dwg |
Symbole de connecteur paramétrique horizontal |
|
VT0_TW.dwg |
Symbole de connecteur paramétrique vertical |
Ces symboles commencent par "HP" ou "VP" (barreau horizontal ou barreau vertical) suivi d'un chiffre compris entre 1 et 9. Ce chiffre correspond au style ou à l'apparence du module API sélectionné. Les styles 1 à 5 sont fournis dans la bibliothèque d'AutoCAD Electrical toolset, les chiffres 6 à 9 peuvent être définis par l'utilisateur.

Les symboles de connecteurs AutoCAD Electrical toolset respectent la convention suivante :

Les épissures respectent la convention d'attribution de noms suivante :

Exemples :
|
HSP1001.dwg |
Epissure horizontale #1 |
|
VSP1001.dwg |
Epissure verticale #1 |
|
HSP1003.dwg |
Epissure horizontale #3 |
Les symboles de flèche des signaux de fil d'AutoCAD Electrical toolset respectent la convention suivante :

Vous pouvez créer vos propres styles de flèche à l'aide de ces chiffres inutilisés (par exemple, HA5S... et HA5D...). Par exemple, copiez Autodesk\Acade {version}\Libs\jic1\ha1s*.dwg vers ha5s*.dwg et Autodesk\Acade {version}\Libs\jic1\ha1d*.dwg vers ha5d*.dwg. Dans AutoCAD, accédez à chaque symbole de flèche copié et modifiez-les à votre convenance. Ensuite, pour accéder au nouveau style de flèche que vous avez défini, affectez la valeur "5" au style de flèche par défaut dans la boîte de dialogue Propriétés du dessin
Styles.
Symboles des références croisées autonomes :
Convention d'attribution de noms identique à celles définies pour les symboles de signal source/de destination (c'est-à-dire HA?S* et HA?D*), mais sans attribut NUMEQUIP.
Ces symboles commencent par "PLCIO" et peuvent comporter jusqu'à 32 caractères. Excepté le préfixe "PLCIO", AutoCAD Electrical toolset ne fournit aucune convention d'attribution de noms en référence.

Exemples :
|
PLCIO50E1761-L16AWA.dwg |
Modèle AB 1761 L16-AWA avec écartement des barreaux de 0.5. |
|
PLCIOI1T.dwg |
Point d'entrée autonome, connexion de fils unique |
Les bornes autonomes respectent la convention d'attribution de noms suivante :
Exemples :
|
HT0001.dwg |
Borne carrée avec annotation, le numéro d'équipotentielle ne change pas. |
|
HT1001.dwg |
Identique au symbole précédent, mais le numéro d'équipotentielle change sur la borne. |
|
HT0_01.dwg |
Borne carrée passive sans annotation, pas de modification du numéro d'équipotentielle |
Les symboles AutoCAD Electrical toolset définis par l'utilisateur respectent la convention suivante :
Pour ce nom de symbole, AutoCAD Electrical toolset attend "WDDOT.dwg".
Un numéro d'équipotentielle AutoCAD Electrical toolset est un bloc inséré composé d'un attribut de numéro d'équipotentielle unique. L'origine du bloc inséré figure sur son fil avec l'attribut de numéro d'équipotentielle flottant au-dessus, en dessous ou sur le côté du point d'insertion du bloc.
Exemples :
|
WD_WNH.dwg |
Numéro d'équipotentielle pour une insertion de fil horizontal |
|
WD_WNV.dwg |
Numéro d'équipotentielle pour une insertion de fil vertical |
|
WD_WCH.dwg |
Copie d'un numéro d'équipotentielle supplémentaire pour fil horizontal |
|
WD_WCV.dwg |
Copie d'un numéro d'équipotentielle supplémentaire pour fil vertical |
AutoCAD Electrical toolset prend également en charge les numéros d'équipotentielles en ligne qui suivent la valeur du numéro d'équipotentielle principal. Un repère de fil en ligne porte un nom de bloc qui suit celui d'un symbole de borne qui ne déclenche pas de modification du numéro d'équipotentielle.
Exemples :
|
HT0_W1.dwg |
Repère de numéro d'équipotentielle en ligne, insertion de fil horizontal, numéro d'équipotentielle abrégé |
|
HT0_W3.dwg |
Repère de numéro d'équipotentielle en ligne, insertion de fil horizontal, numéro d'équipotentielle long |
|
VT0_W1.dwg |
Repère de numéro d'équipotentielle en ligne, insertion de fil vertical, numéro d'équipotentielle abrégé |
|
VT0_W2.dwg |
Numéro d'équipotentielle en ligne, insertion de fil vertical, largeur de fil moyenne, insertion de fil vertical |
Le deuxième et le troisième caractère du nom d'un symbole sont réservés au type de famille (par exemple, PB pour les boutons poussoirs, CR pour les relais de commande et LS pour les interrupteurs de fin de course). Le type de famille peut être utilisé pour déterminer le nom de la table de recherche dans le catalogue et le nom de repère d'un composant. Les symboles de bibliothèque fournis avec AutoCAD Electrical toolset utilisent les types de familles ci-après.
|
Type de famille |
Description |
|---|---|
|
AM |
Ampèremètres |
|
AN |
Ronfleurs, klaxons, sonneries |
|
BA |
Batteries |
|
BV |
Robinets à tournant sphérique |
|
C0, CN |
Connecteurs/broches |
|
CA |
Condensateurs |
|
CB |
Disjoncteurs |
|
CR |
Relais de commande |
|
DB |
Blocs de distribution |
|
DI |
Diodes |
|
DN |
Réseaux d'appareils |
|
DR |
Entraînements |
|
DS |
Sectionneurs |
|
DV |
Boîtiers d'appareils |
|
EN |
Boîtiers/matériel |
|
FL |
Capteurs de niveau |
|
FM |
Fréquencemètres |
|
FS |
Capteurs de flux |
|
FT |
Interrupteurs à pied |
|
FU |
Fusibles |
|
GV |
Clapets obturateurs |
|
LR |
Relais à verrou |
|
LS |
Interrupteurs de fin de course |
|
LT |
Témoins, voyants |
|
LV |
Robinets à soupape |
|
MO |
Moteurs |
|
MS |
Démarreurs de moteur/contacteurs |
|
OL |
Surcharges |
|
PB |
Boutons poussoir |
|
PC |
Interrupteurs à cordon |
|
PE |
Interrupteurs photoélectriques |
|
PG |
Interrupteurs de détecteur de vitesse nulle |
|
PM |
Compteurs de puissance |
|
PS |
Pressostats |
|
PW |
Blocs d'alimentation |
|
PX |
Commutateurs de proximité |
|
RE |
Résistances |
|
SP |
Epissures |
|
SS |
Commutateurs |
|
SU |
Suppresseurs de surtension |
|
SV |
Solénoïdes |
|
SW, TG |
Interrupteurs à bascule |
|
T0, T1 |
Bornes |
|
TC |
Thermocouples |
|
TD |
Relais de temporisation |
|
TS |
Thermostats |
|
VM |
Voltmètres |
|
VR |
Résistances variables |
|
WO |
Câbles, câbles multiconducteurs |
|
XF |
Transformateurs |