AutoCAD Electrical toolset peut mettre à jour votre cartouche de dessin si celui-ci est constitué d'un bloc AutoCAD avec attributs.

L'utilitaire de cartouche :
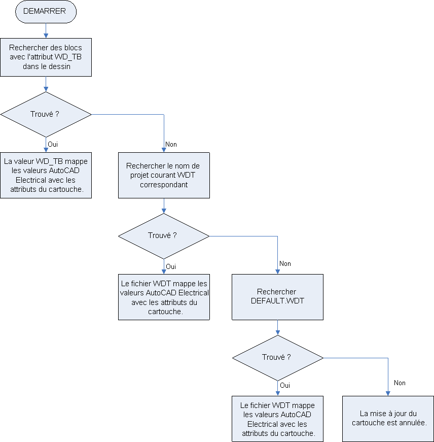
Il existe deux méthodes de liaison de cartouches :
Lors de la mise à jour des cartouches, AutoCAD Electrical toolset suit cette séquence pour déterminer la méthode à utiliser.

Utilisez la fonction de configuration du cartouche pour mapper les valeurs spécifiques de projet et de dessin ci-dessous aux attributs du cartouche.
|
Code d'association |
Description |
|---|---|
|
LINEx |
Ligne de description du projet, où "x" correspond au numéro de la ligne de description du projet |
|
SHEET |
Valeur du nombre de feuilles (valeur %S) affectée dans la boîte de dialogue Propriétés du dessin |
|
SHEETMAX |
Nombre de dessins dans le projet actif |
|
DWGNAM |
Valeur du nom du dessin (valeur %D) affectée dans la boîte de dialogue Propriétés du dessin |
|
DD1 (ou DWGDESC), DD2, DD3 |
Descriptions du dessin affectées dans la boîte de dialogue Propriétés du dessin |
|
DWGSEC |
Code Section affecté dans la boîte de dialogue Propriétés du dessin |
|
DWGSUB |
Code Sous-section affecté dans la boîte de dialogue Propriétés du dessin |
|
NOMFICHIER |
Nom du fichier de dessin, sans chemin d'accès ni extension |
|
NOMFICHCOMPLET |
Nom du fichier de dessin, avec chemin d'accès et extension |
|
FILENAMEEXT |
Nom du fichier de dessin avec extension .dwg uniquement |
|
IEC_P |
Valeur de projet affectée dans la boîte de dialogue Propriétés du dessin. |
|
IEC_I |
Valeur d'installation affectée dans la boîte de dialogue Propriétés du dessin. |
|
IEC_L |
Valeur de localisation affectée dans la boîte de dialogue Propriétés du dessin. |
|
PLOTTIME |
Heure courante (format militaire 24 heures) |
|
PLOTTIME12 |
Heure courante (format 12 heures am/pm) |
|
PLOTDATE |
Date courante (format MM:JJ:AAAA) |
|
PLOTDATEMMDDYY |
Date courante (format MM:JJ:AA) |
|
PLOTDATEYYMMDD |
Date courante (format AA:MM:JJ) |
|
PLOTDATEYYYYMMDD |
Date courante (format AAAA:MM:JJ) |
Vous pouvez également associer des valeurs définies par l'utilisateur. Par exemple :

Vous pouvez associer les valeurs de la variable système ou les valeurs extraites par les programmes AutoLISP à des attributs du cartouche.
AutoCAD Electrical toolset autorise trois lignes de description par dessin. Si plus de trois lignes de description sont nécessaires, chacune peut être divisée en plusieurs parties, à l'aide du caractère "|". Chaque partie est ensuite associée à un attribut différent dans le cartouche.
Par exemple, pour associer la première ligne de description à trois attributs, utilisez le format suivant :
attrname1|attrname2|attrname3=DD1
Ensuite, dans la valeur Description 1 de l'onglet Paramètres du dessin de la boîte de dialogue Propriétés du dessin, délimitez la valeur avec le caractère "|" au niveau des points de coupure. Par exemple, "Armoire principale|120VCA|E/S API". La commande Mise à jour du cartouche fractionne cette chaîne de texte en la répartissant sur les trois attributs de cartouche.
Si la configuration du cartouche fait correspondre les valeurs TRACEUR* d'AutoCAD Electrical toolset à des attributs, ces derniers seront mis à jour lors de l'exécution de l'utilitaire de traçage d'AutoCAD Electrical toolset. Si un attribut comporte une valeur d'invite, cette valeur est utilisée comme préfixe.
Exemple :