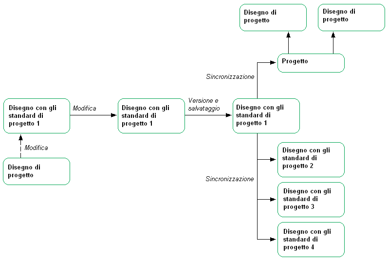
Quando si modifica uno stile o un'impostazione di visualizzazione standard nel corso del progetto, è necessario attribuirvi una versione, salvarlo e aggiornarlo nei disegni di progetto e negli altri disegni con standard.
Un componente standard può essere modificato direttamente nel disegno con standard o aggiornato da un disegno di progetto.

Aggiornamento di disegni con standard di progetto AEC