AutoCAD Electrical toolset consente di collegare le righe di descrizione del progetto e alcune delle proprietà del disegno agli attributi del cartiglio del disegno.
L'utilità Cartiglio:
- consente di automatizzare gli aggiornamenti del cartiglio a livello di progetto.
- Supporta più cartigli per ciascun disegno.
- Associa le righe di descrizione del progetto di AutoCAD Electrical toolset ad attributi specifici.
- Associa i valori a livello di singolo disegno di AutoCAD Electrical toolset ad attributi specifici.
- Mappa i valori AutoLISP, le variabili di sistema o le variabili di ambiente ad attributi specifici.
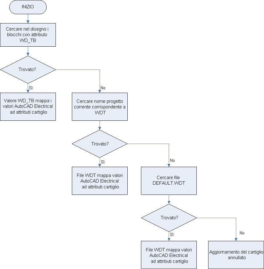
AutoCAD Electrical toolset utilizza due metodi per associare i valori di AutoCAD Electrical toolset ad attributi del cartiglio:
- Metodo attributo WD_TB: informazioni di mappatura incorporate nel cartiglio. Questa opzione è integrata nel disegno e non richiede alcun file esterno, limitata al numero di caratteri che possono essere posizionati su un singolo attributo.
- Metodo file WDT: file esterno di mappatura degli attributi. Questa opzione consente di aggiornare gli attributi sui cartigli esistenti, anche se il cartiglio non contiene l'attributo WD_TB.
Durante l'aggiornamento del cartiglio, AutoCAD Electrical toolset segue questa sequenza per determinare il metodo da utilizzare.