AutoCAD Electrical toolset は、プロジェクトの説明の行、および図面の一部のプロパティを、プロジェクト表題欄の属性にリンクすることができます。
プロジェクト表題欄ユーティリティには、次の機能があります。
- プロジェクト全体で、プロジェクト表題欄の更新を自動化します。
- 1 つの図面について複数のプロジェクト表題欄をサポートします。
- AutoCAD Electrical toolset のプロジェクトの説明行を特定の属性にマップします。
- AutoCAD Electrical toolset の図面ごとの値を特定の属性にマップします。
- AutoLISP の値、システム変数、環境変数を特定の属性にマップします。
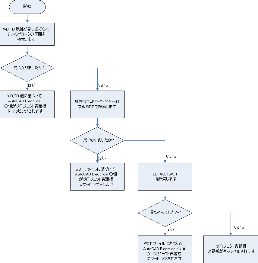
AutoCAD Electrical toolset では、次の 2 つのメソッドを使用して AutoCAD Electrical toolset 値をプロジェクト表題欄の属性にマッピングします。
- WD_TB 属性の方法: プロジェクト表題欄に埋め込まれたマッピング情報このオプションは図面に保持され、外部ファイルは不要です。1 つの属性に配置できる文字数が制限されます。
- WDT ファイルの方法: 外部属性マッピング ファイル。このオプションは、プロジェクト表題欄に WD_TB 属性が含まれない場合でも、既存のプロジェクト表題欄の属性を更新できます。
プロジェクト表題欄の更新時に使用する方法は、この順序で決定されます。AutoCAD Electrical toolset