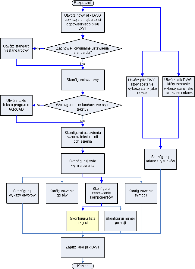
Ze względu na swoje możliwości zestawienia komponentów programu AutoCAD Mechanical toolset rejestrują właściwości NR CZĘŚCI, DŁUGOŚĆ CIĘCIA oraz MASA poszczególnych komponentów w celu wykorzystania ich w dokumentacji projektu. Pomnożenie wartości MASA przez wartość ILOŚĆ umożliwia automatyczne obliczenie wartości ŁĄCZNA MASA każdego komponentu. Te wartości zostaną zsumowane w celu uzyskania ostatecznego wyniku dotyczącego rysunku/projektu. Wszystkie właściwości – NR CZĘŚCI, DŁUGOŚĆ CIĘCIA, MASA oraz ŁĄCZNA MASA – będą domyślnie wyświetlane na każdej liście części, tak jak pokazano na poniższej liście części.
|
Lista części |
|||||||
|---|---|---|---|---|---|---|---|
|
Element |
ILOŚĆ |
Numer katalogowy |
Opis |
Materiał/Norma |
Długość cięcia (mm) |
Masa (kg) |
Łączna masa (kg) |
|
Lista części |
|||||||
|
Element |
ILOŚĆ |
Numer katalogowy |
Opis |
Materiał/Norma |
Długość cięcia (mm) |
Masa (kg) |
Łączna masa (kg) |
|
1 |
2 |
10025 |
Płyta montażowa |
Płaskownik 50x6 |
175.0 |
0.413 |
0.826 |
|
2 |
6 |
30531 |
Śruba z łbem sześciokątnym |
ISO 4014 – M6 x 45 |
0.0 |
0.0 |
|
|
3 |
1 |
20105 |
Dwuteownik |
AISC – M8 x 6.5 |
1200.0 |
11.608 |
11.608 |
|
12.434 |
|||||||

Szerokości kolumn i wysokości tekstu są następujące:
|
Właściwość |
Tytuł |
Szerokość kolumny |
Wysokość tekstu w tytule |
Wysokość tekstu danych |
|---|---|---|---|---|
|
Element |
Element |
10 mm |
3.5 mm |
3.5 mm |
|
ILOŚĆ |
ILOŚĆ |
|||
|
NR CZĘŚCI |
Numer katalogowy. |
20 mm |
||
|
DESCRIPTION |
Opis |
50 mm |
||
|
Norma |
Materiał/Norma |
|||
|
DIM |
Długość cięcia (mm) |
15 mm |
||
|
MASS |
Masa (kg) |
|||
|
TMASS |
Łączna masa (kg) |