如果您的图形标题栏包含具有属性的 AutoCAD 块,则 AutoCAD Electrical 工具集 可以更新该图形标题栏。

标题栏实用程序:
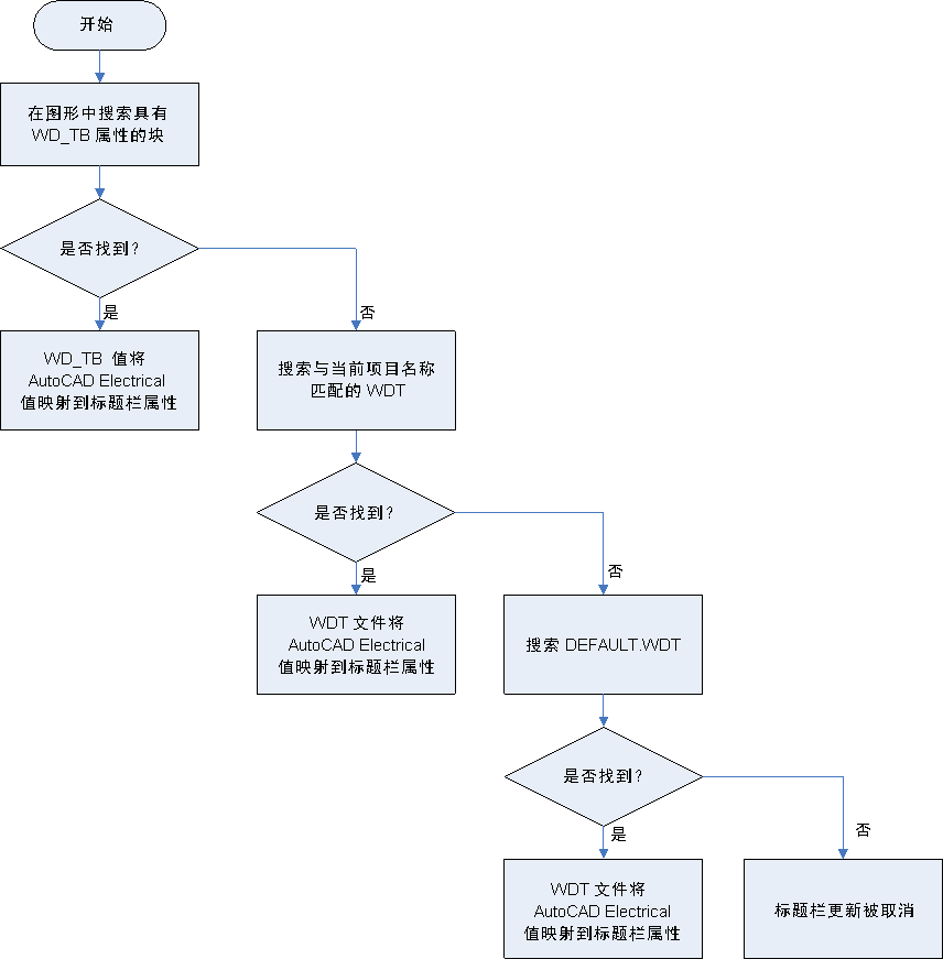
有两种标题栏链接方法:
标题栏更新期间,AutoCAD Electrical 工具集 会遵循以下顺序来确定要使用的方法。

使用“标题栏设置”将以下特定于项目和图形的值映射到标题栏中的属性。
|
映射代号 |
描述 |
|---|---|
|
LINEx |
项目描述行,其中“x”指项目描述行号 |
|
SHEET |
在“图形特性”对话框中指定的页码编号值(%S 值) |
|
SHEETMAX |
激活项目中的图形数量 |
|
DWGNAM |
在“图形特性”对话框中指定的图形名称值(%D 值) |
|
DD1(或 DWGDESC),DD2,DD3 |
在“图形特性”对话框中指定的图形描述 |
|
DWGSEC |
在“图形特性”对话框中指定的分区代号 |
|
DWGSUB |
在“图形特性”对话框中指定的子分区代号 |
|
FILENAME |
不带有路径或扩展名的图形文件名 |
|
FULLFILENAME |
带有路径和扩展名的图形文件名 |
|
FILENAMEEXT |
仅带有 .dwg 扩展名的图形文件名 |
|
IEC_P |
在“图形特性”对话框中指定的项目值 |
|
IEC_I |
在“图形特性”对话框中指定的安装代号值 |
|
IEC_L |
在“图形特性”对话框中指定的位置代号值 |
|
PLOTTIME |
当前时间(24 小时制军用格式) |
|
PLOTTIME12 |
当前时间(12 小时制,上午/下午格式) |
|
PLOTDATE |
当前日期(MM:DD:YYYY 格式) |
|
PLOTDATEMMDDYY |
当前日期(MM:DD:YY 格式) |
|
PLOTDATEYYMMDD |
当前日期(YY:MM:DD 格式) |
|
PLOTDATEYYYYMMDD |
当前日期(YYYY:MM:DD 格式) |
也可以映射用户定义的值,例如:

您可以将系统变量值或由 AutoLISP 程序提取的值映射到标题栏中的属性。
AutoCAD Electrical 工具集 允许每个图形有三个描述行。如果需要更多描述行,可以使用“|”字符将各描述行分成多个部分。然后将每个部分映射到标题栏上的不同属性。
例如,若要将第一个描述行映射到三个属性,请使用以下格式:
attrname1|attrname2|attrname3=DD1
然后,在“图形特性”对话框“图形设置”选项卡中的“描述 1”值中,在打断点处用“|”分隔值。例如,“主机柜|120VAC|PLC I/O”。“更新标题栏”命令就会将该文字字符串划分到这三个标题栏属性中。
如果标题栏设置将任何 AutoCAD Electrical 工具集 PLOT* 值映射到属性,那么在使用 AutoCAD Electrical 工具集 打印实用程序时将更新这些属性。如果属性具有提示值,则该值将用作前缀。
例如: