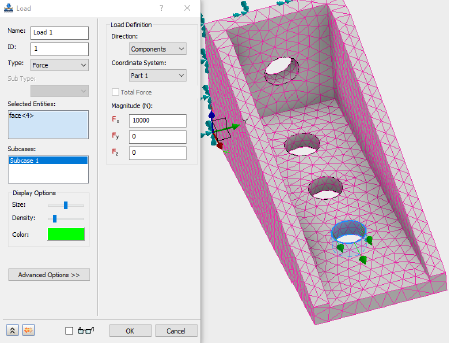
该载荷将应用为螺栓孔表面上的力载荷。
strCmdForLoad = "<Load Name=""Load 1"" ID=""1"" Type=""0"" SubType=""0"" EntitiesCount=""1"" Subcases=""1"" ArrowLength=""50"" ArrowColor=""65280"" DisplayDensity=""4"" Direction=""0"" CoordinateSystemID=""0"" Display=""1"" Fx=""10000.0000000000[N]"" Fy=""0.0000000000[N]"" Fz=""0.0000000000[N]"" HasVariableLoad=""0"" HasHeatGenTable=""0"" HadConvCoeffTable=""0"" HasRadTable=""0"" HasTransTable=""0"" HasVelTransTable=""0"" HasAccTransTable=""0"" HasVelFreqTable=""0"" HasAccFreqTable=""0"" HasFreqTable=""0"" HasFreqPhaseTable=""0"" HasAccFreqPhaseTable=""0""><Entity1 GeometryType=""2"" GeometryID=""4"" ComponentName=""Tutorial 1""/></Load>"
Type = 0 表示使用力载荷。GeometryType = 2 表示载荷应用于 ID 为 4 的面上。
这些命令相当于通过用户界面应用载荷。

该支架使用固定边界条件进行约束。
strCmdForConstraint = "<Constraint Name=""Constraint 1"" ID=""1"" Type=""0"" CoordinateSystemID=""0"" Tx=""1"" Ty=""1"" Tz=""1"" Rx=""1"" Ry=""1"" Rz=""1"" EntitiesCount=""1"" ArrowLength=""50"" ArrowColor=""14803200"" DisplayDensity=""4"" SubcaseCount=""1"" Subcases=""1""><Entity1 GeometryType=""2"" GeometryID=""13"" ComponentName=""Tutorial 1""/></Constraint>"
Type = 0 表示使用结构约束。每个分量 (Tx, Ty, Tz, Rx, Ry, Rz) 使用值 1 进行定义,表示固定边界条件。GeometryType = 2 表示边界条件应用于 ID 为 13 的面。
这些命令相当于通过用户界面应用约束。

现在,模型已完成定义,我们可以添加求解该模型的 iLogic 命令。
strCmdForSolve = "<RunAnalysis/>"