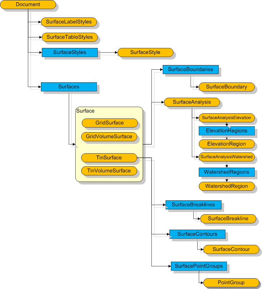
Object Hierarchy
Parent topic:
Surfaces in COM