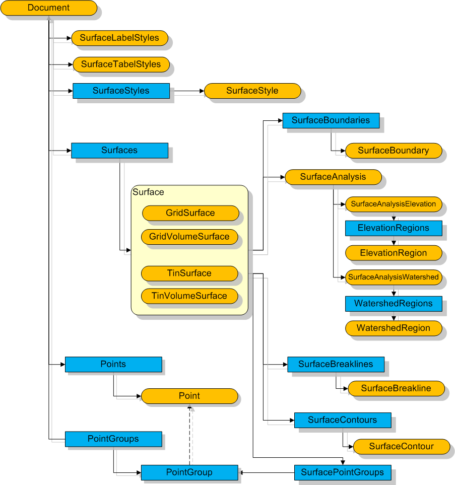
These images contain the hierarchy of all major objects. This is useful for determining which class instances are required to create an object of a particular type, or which objects can be accessed from an existing instance.




| Graphic | Meaning |
|---|---|
![]() |
An object with a classname of “AeccObject”. |
![]() |
An object with a classname of “AeccCollection”. This object is a list of other objects which can be enumerated. It also usually has a Count property and Add, Item, and Remove methods. |
![]() |
You can obtain object B from a property or method of object A. |
![]() |
From object X you can obtain a collection Y, which is a subset of a larger collection. |