Object Hierarchy
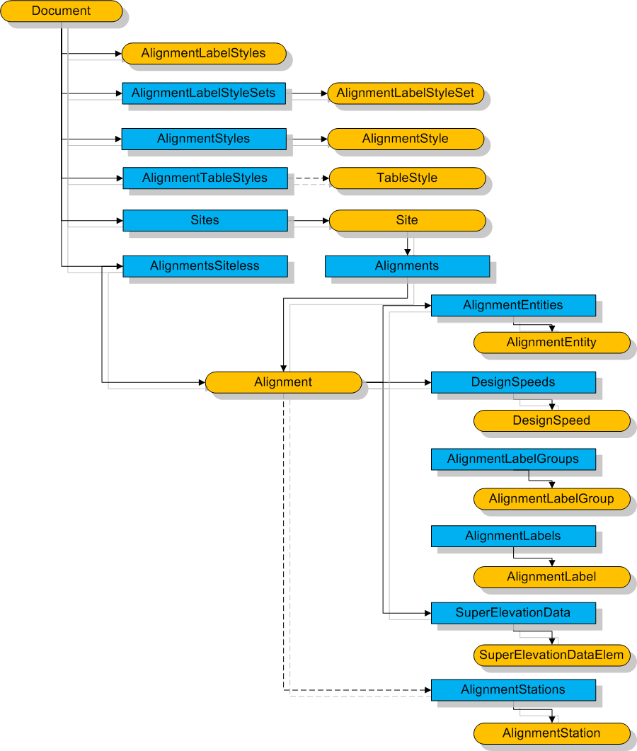
COM API Alignment Object Model
Parent topic:
Alignments in COM