Después de actualizar SQL Server, es necesario actualizar Vault Server. Vault Server se puede actualizar para entornos de un solo sitio o multisitio.

La práctica recomendada consiste en realizar una copia de seguridad al validar la fase y revise la fase para actualizar SQL antes de iniciar actualización de Vault Server.
Consulte el tema correspondiente a su entorno para obtener más información.
Siga las instrucciones de esta sección para actualizar un servidor de Vault para un único emplazamiento.
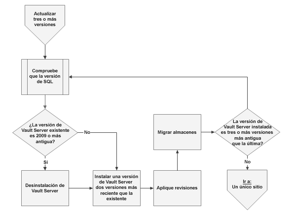
Actualiza uno o dos versiones?
Actualización de una o dos versiones implica una instalación del servidor de Vault. Actualizar tres o más versiones requiere instalaciones intermedios del servidor de Vault.
Por ejemplo, si está realizando la actualización de Vault Professional 2015 a Vault Professional 2021, utilice la ruta de migración "3 o más".
Compruebe que la versión de SQL
Compruebe la versión existente de SQL es compatible con la siguiente versión de Vault que se va a instalar. Si la versión de SQL existente requiere una actualización (consulte el tema de la Ayuda anterior), actualice la versión SQL del publicador primero para todos los suscriptores y, a continuación, vuelva a esta sección.
Instalación de Vault Server
La instalación de Vault Server 2021 o una versión más reciente admite la desinstalación automática de Vault Server 2020 o posterior. Por lo tanto, no es necesario desinstalar Vault 2020 o una versión más reciente.
Durante cada instalación de Vault Server, active la opción de descargar y aplicar Service Packs.
Al final de la instalación, se le solicitará que inicie la aplicación Vault Server y migrar los almacenes. No migrar los almacenes en este momento .
Aplique revisiones
Todas las revisiones crea tras el último Service Pack debe estar instalado de forma manual en cada uno de los sitios. Instalación de las revisiones garantiza que las últimas actualizaciones se aplican para migración correcta.
Migrar almacenes
Cuando se abre por primera vez el servidor de almacén, se le pedirá que migre el Administrador de bases de datos de almacén y biblioteca. Los usuarios no pueden iniciar sesión en un almacén hasta finalizar la migración. No migrar hasta que todos los Service Packs y las revisiones se han aplicado.
Si un Service Pack o revisión se aplica tras la migración, una build-to-build (,) La migración es necesaria. La migración B2B es una opción de línea de comando que se detalla en la sección Tiempo de espera de migración y en la wiki de Autodesk.
Siga las instrucciones de esta sección si el servidor de almacén es tres o más versiones anteriores a la versión en la que está actualizando.
Cada versión del servidor de Autodesk Vault admite la migración de las dos versiones anteriores. Cuando se realice la actualización a partir de tres o más versiones, es necesario migrar la base de datos SQL a través de versiones intermedias de Vault. Este proceso se realiza por instalar cada versión del servidor de almacén a la última versión.
Por ejemplo: para migrar de la versión 2017 a la 2021, Vault 2019 debe estar instalado como paso intermedio.
|
Liberar |
Admite la migración desde |
|
|---|---|---|
|
2021 |
2020 |
2019 |
|
2020 |
2019 |
2018 |
|
2019 |
2018 |
2017 |
|
2018 |
2017 |
2016 |
|
2017 |
2016 |
2015 |
|
... |
...-1 |
...-2 |
Compruebe que la versión existente de SQL es compatible con la siguiente versión de Vault que se va a instalar. Si la versión de SQL existente requries una actualización (consulte el capítulo anterior en este documento Upgrade SQL) llevar a cabo las actualizaciones necesarias y, a continuación, vuelva a esta sección.
Todas las revisiones crea tras el último Service Pack debe estar instalado de forma manual en cada uno de los sitios. Instalación de las revisiones garantiza que las últimas actualizaciones se aplican para migración correcta.
No migrar los almacenes hasta que todos los Service Packs y las revisiones se han aplicado. Cuando esté listo, inicie la aplicación del servidor de Vault. El administrador, se le pedirá que migre las bases de datos de almacén y biblioteca. Acepte la oferta y migrar todos los almacenes.
Los almacenes se deben migrar a la versión antes de instalar la próxima versión de Vault se puede instalar. Si un Service Pack o revisión se aplica tras la migración, una build-to-build (,) La migración es necesaria. La migración B2B es una opción de línea de comando que se detalla en la sección de migración de datos de Vault después de instalar una revisión o actualización de la Ayuda en línea de Autodesk Vault.
Si la versión instalada es tres o más versiones anteriores a la versión final, repita los pasos anteriores en actualizar tres o más versiones.
Si la versión instalada es uno o dos versiones anteriores a la versión final, no se necesitan más versiones intermedias. Ir a los pasos en un único emplazamiento.
Autodesk Vault admite dos estilos de la replicación de los datos en varios emplazamientos. Primero es un grupo de trabajo donde hay varias instalaciones del servidor de almacén y compartir la conexión a un servidor SQL. El segundo tipo es replicación completa donde existen dos o más servidores duplicado de SQL. Más detalles están disponibles en el servidor de Vault Wiki.
El concepto de instalación intermedios se introduce en la sección.
Actualizar tres o más versiones en un único sitio dentro de este documento. La finalidad de la instalación intermedio es garantizar migración correcta de la base de datos SQL (esta migración se aplica a la base de datos no el contenido). En un entorno de replicación multisitio o el primer servidor Actualizar migra la base de datos SQL. Por lo tanto, la instalación de versiones de Vault intermedios solo es necesario para el primer servidor actualizado. Tras el primer sitio se migran a la última versión, los otros sitios pueden instalar la versión final y omitir versiones intermedias del servidor de Vault.
Actualizar grupo de trabajo
En un grupo de trabajo cualquiera de los servidores de Vault puede ser la primera para actualizar. El emplazamiento también migrar la base de datos SQL. Los otros sitios no podrán acceder al servidor SQL hasta que se introducen hasta el mismo producto, Versión y Service Pack.
Es aconsejable comenzar con el sitio que tiene la conexión más rápida al servidor SQL. Cuando esté listo para realizar la actualización, siga los pasos descritos en la sección de sitio único. Actualice el servidor a la última versión y service pack antes de pasar a otros sitios.
Si el primer sitio Actualización completa, instale el servidor de Vault en los demás sitios. Si Actualizar desde Vault Server 2009 o posterior, desinstalar el servidor de Vault en los otros sitios. A continuación, instale la última versión y service pack, omitiendo versiones intermedias. Las versiones Server de intermedio no son necesarias en el otro grupo de trabajo.
Actualización de grupos de trabajo conectados
Migración de un entorno replicado completamente debe empezar por el grupo de trabajo del publicador. Todos los grupos de trabajo de suscripción deben estar en línea y disponibles durante la migración del publicador. Siempre que un almacén de Vault Server y SQL Server se encuentran disponibles en un grupo de trabajo, el grupo de trabajo se considera disponibles. Si un grupo de trabajo del suscriptor está fuera de línea y no pueden estar disponibles, aplazar la migración.
Validar el estado de replicación de todos los grupos de trabajo y las bases de datos antes de la migración. Si la replicación problemas, se deben resolver antes de continuar. Detalles de estado de replicación está disponible en Vault Wiki en Administrador de tareas / Administrar replicación.
Migrar un sitio del grupo de trabajo del publicador siguiendo los pasos descritos en la sección de sitio único. Al instalar el servidor de Vault migra automáticamente la base de datos SQL. La migración de la base de datos SQL automáticamente se replican para todas las bases de datos de suscripción. Después de la instalación del servidor de Vault en el primer sitio es completar, instale la última versión de Vault, service packs, y revisiones en los otros sitios a través de todos los grupos de trabajo.
Si las versiones Server intermedios son necesarios, sólo son necesarios en la primera Server. Todos los demás servidores de Vault en todos los grupos de trabajo debería instalar la última versión de Vault Server, Service Packs y revisiones, omitiendo versiones intermedias.