Jeu d’outils AutoCAD Electrical peut lier les lignes de description du projet et certaines propriétés du dessin avec les attributs du cartouche du dessin.
L'utilitaire de cartouche :
- automatise les mises à jour des cartouches à l'échelle du projet
- prend en charge plusieurs cartouches par dessin
- associe des lignes de description de projet Jeu d’outils AutoCAD Electrical à des attributs spécifiques
- associe des valeurs de dessin Jeu d’outils AutoCAD Electrical à des attributs spécifiques
- associe des valeurs AutoLISP, des variables système ou des variables d'environnement à des attributs spécifiques
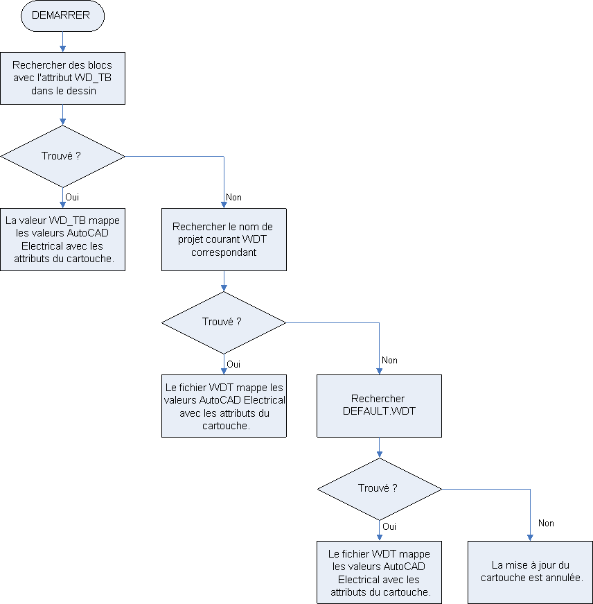
Jeu d’outils AutoCAD Electrical utilise deux méthodes pour associer les valeurs Jeu d’outils AutoCAD Electrical aux attributs du cartouche :
- Méthode d'attribut WD_TB - informations de correspondance imbriquées dans le cartouche. Cette option figure dans le dessin et ne requiert aucun fichier externe. Elle se limite au nombre de caractères pouvant figurer dans un attribut.
- Méthode de fichier WDT - fichier de mappage d'attributs externe. Cette option permet de mettre à jour les attributs des cartouches existants, même si le cartouche ne contient pas l'attribut WD_TB.
Lors de la mise à jour des cartouches, Jeu d’outils AutoCAD Electrical suit cette séquence pour déterminer la méthode à utiliser.