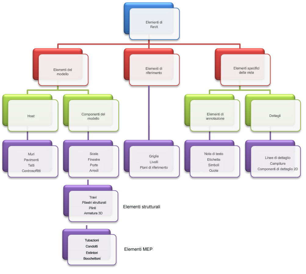
Nei progetti di Revit vengono utilizzati tre tipi di elementi: elementi del modello, elementi di riferimento ed elementi specifici della vista. In Revit, gli elementi vengono denominati anche famiglie. La famiglia contiene la definizione geometrica dell'elemento ed i parametri utilizzati dall'elemento stesso. Ogni istanza di un elemento viene definita e controllata dalla famiglia.
Esempi:
Riferimenti: contribuiscono a definire il contesto del progetto. Ad esempio griglie, livelli e piani di riferimento sono riferimenti.
Elementi specifici delle viste: vengono visualizzati solo nelle viste in cui vengono posizionati e contribuiscono a descrivere o documentare il modello. Ad esempio, le quote sono elementi specifici della vista.

Esistono due tipi di elementi del modello:
Host (o elementi host): vengono di solito costruiti in cantiere.
Esempi:
Componenti del modello: tutti gli altri tipi di elementi presenti nel modello dell'edificio.
Esempi:
Esistono due tipi di elementi specifici delle viste:
Una simile composizione garantisce più flessibilità ai progettisti. Gli elementi di Revit sono stati concepiti per essere creati e modificati direttamente dall'utente senza che ciò richieda alcuna attività di programmazione, pertanto in Revit chi si occupa del disegno può definire nuovi elementi parametrici.
In Revit il comportamento degli elementi dipende in larga parte dal contesto in cui ricorrono nell'edificio. che a sua volta è determinato dal modo in cui si disegna il componente e dalle relazioni di vincolo che sono state stabilite con gli altri elementi. Spesso non occorre eseguire alcuna operazione per stabilire tali relazioni, poiché esse sono implicite in ciò che si fa e nel modo in cui si disegna. In altri casi, è possibile controllarle esplicitamente, bloccando ad esempio una quota o allineando due pareti.