Calcoli dei carichi

I rapporti sui calcoli dei carichi di Revit sono disponibili in vari formati.

I valori di classificazione dei carichi sono:

Per una classificazione dei carichi di un quadro

Per un gruppo di classificazione dei carichi di un quadro

Per tutti i carichi del quadro

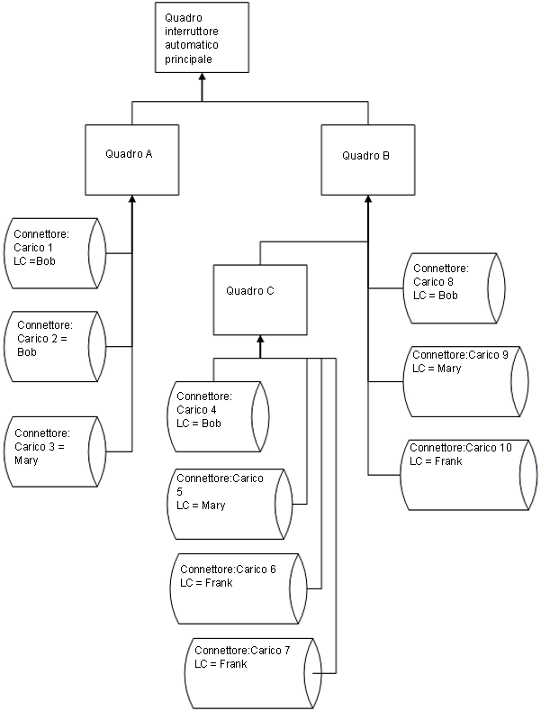
Esempio di carichi collegati e calcoli

Per il quadro C

LC Bob

LC Mary

LC Frank

Luci gruppo LC

Carico totale collegato (quadro C) = (4+5+6+7)

Carico totale collegato (quadro C) = DFBob * (4) + DFMary * (5) + DFFrank * (6+7)

Per il quadro B

LC Bob

LC Mary

LC Frank

Luci gruppo LC

Carico totale collegato (quadro B) = (4+5+6+7+8+9+10)

Richiesta di carico totale (quadro B) = DFBob * (4+8) + DFMary * (5+9) + DFFrank * (6+7+10)

Per il quadro A

LC Bob

LC Mary

LC Frank

Luci gruppo LC

Carico totale collegato (quadro A) = (1+2+3)

Carico totale collegato (quadro A) = DFBob * (1+2) + DFMary * 3

Per il quadro MCB

LC Bob

LC Mary

LC Frank

Luci gruppo LC

Carico totale collegato (quadro MCB) = (1+2+3+4+5+6+7+8+9+10)

Richiesta di carico totale (quadro MCB) = DFBob * (1+2+4+8) + DFMary * (3+5+9) + DFFrank * (6+7+10)

I calcoli vengono eseguiti per quadro. Vi sono due tipi di carico: Totale collegato e Richiesta di carico stimata. Per ognuno di tali tipi, i calcoli possono essere eseguiti per quadro (tutti i carichi), per classificazione dei carichi o per gruppo di classificazioni dei carichi.

Per il carico totale collegato ad un quadro, vengono sommati tutti i carichi con classificazione identica collegati al quadro (direttamente o tramite qualsiasi quadro secondario).