CAD ボディ

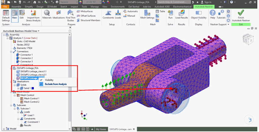
CAD モデルを構成するパーツ、アセンブリ、サブアセンブリは、ブラウザの[解析]ブランチにリストされます。CAD ボディ エントリを右クリックすると、次の右クリック メニュー オプションを使用することができます。

荷重、拘束、コネクタ、メッシュ コントロール、またはその他の FEA オブジェクトを適用した後でパーツ、アセンブリ、またはサブアセンブリを除外した場合、これらのオブジェクトはモデル ツリーに残ります。ただし、オブジェクトに問題があることを示すアイコン()でマークされ、ツールチップに、「パーツの除外により、いくつかの面が失われました」という警告が表示されます。