선, 원 및 해치된 영역과 같은 기본 기하학적 객체를 작성합니다.
AutoCAD에서는 다양한 유형의 기하학적 객체를 작성할 수 있지만 대부분의 2D 도면에 대해 알아야 할 사항은 몇 가지에 불과합니다.
을 눌러 커서 위치에서 동적 입력을 끕니다.
선은 AutoCAD 도면에서 가장 기본적이고 자주 사용되는 객체입니다. 선을 그리려면 선 도구를 클릭합니다.

또는 명령 윈도우에 LINE 또는 L만 입력한 다음 Enter 키 또는 스페이스바를 누릅니다.
점 위치에 대한 명령 윈도우의 프롬프트를 확인합니다.

이 선에 대한 시작점을 지정하려면 데카르트 좌표 0,0을 입력합니다. 일반적으로 모형의 구석 하나를 0.0(원점)에 배치하는 것이 좋습니다. 추가로 점을 배치하려면 도면 영역에 추가 X, Y 좌표 위치를 지정할 수 있지만, 점을 지정하는 좀 더 효율적인 방법을 사용할 수 있으며 이에 대해서는 정밀도 항목에서 설명합니다.

다음 점을 지정하면 LINE 명령이 추가 점을 묻는 프롬프트를 계속 표시합니다. Enter 키 또는 스페이스바를 눌러 시퀀스를 종료합니다.
참조로 그리드 선을 사용하여 작업하는 것을 선호하는 사용자가 있는 반면, 빈 영역에서 작업하는 것을 선호하는 사용자가 있습니다. 그리드 표시를 끄려면 F7 키를 누르거나 Touch Bar의
을 누릅니다. 그리드가 꺼져 있는 경우에도 F9 키를 누르거나 Touch Bar의
을 눌러 커서를 강제로 그리드 증분에 스냅시킬 수 있습니다.
선은 다음과 같은 구성 형상 및 참조로 사용될 수 있습니다.
CIRCLE 명령의 기본 옵션으로 중심점과 반지름을 지정해야 합니다.

추가 원 옵션을 드롭다운에서 사용할 수 있습니다.

또한 명령 윈도우에 CIRCLE 또는 C만 입력하고 옵션을 지정할 수도 있습니다.

원은 참조 형상으로 유용할 수 있습니다. 예를 들어 그림에 있는 두 개의 문은 서로 간섭할 수 있는 것을 볼 수 있습니다.

폴리선은 단일 객체로 작성된 선 또는 호 세그먼트의 연결된 시퀀스입니다.

PLINE 명령을 사용하여 다음에 대한 열린 또는 닫힌 폴리선을 작성할 수 있습니다.
폴리선은 폭이 일정하거나 시작 및 끝 폭이 다를 수 있습니다. 폴리선의 첫 번째 점을 지정한 후 폭 옵션을 사용하여 이후에 작성된 모든 세그먼트의 폭을 지정할 수 있습니다. 새 세그먼트를 작성할 때를 비롯하여 언제든지 폭 값을 변경할 수 있습니다.

다음과 같이 폴리선은 세그먼트마다 다른 시작 및 끝 폭을 가질 수 있습니다.

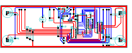
다음은 굵은 폴리선으로 두께선을 작성한 인쇄 회로 기판의 예입니다. 연결선 패드는 DONUT 명령을 사용하여 작성되었습니다.

닫힌 직사각형 폴리선을 작성하는 가장 빠른 방법은 RECTANG 명령을 사용하는 것입니다(명령 창에 REC 입력).

그림과 같이 직사각형의 두 대각선 점을 클릭하기만 하면 됩니다.

AutoCAD에서 해치는 선, 점, 쉐이프, 솔리드 채우기 색상 또는 그라데이션 채우기로 지정된 영역을 채우는 단일 복합 객체입니다.

HATCH 명령을 시작하면 해치 바이저가 일시적으로 표시됩니다. 이 바이저에서는 업계 표준 영국식 및 ISO 해치 패턴과 특수화된 많은 옵션 중에서 선택할 수 있습니다.

가장 간단한 절차는 바이저에서 해치 패턴 및 축척을 선택하고 객체로 완전히 둘러싸인 영역 내부를 클릭하는 것입니다. 해치 크기 및 간격을 조정하려면 축척 비율을 지정해야 합니다.
해치를 작성한 후 경계 객체를 이동하여 해치 영역을 조정하거나, 경계 객체 중 하나 이상을 삭제하여 부분적으로 경계가 지정된 해치를 작성할 수 있습니다.


다음은 솔리드-채움 해치 사용 방법에 대한 몇 가지 예입니다.

해치의 패턴을 정렬해야 하는 경우(예: 위의 데크 보드) 해치의 원점 그립 위로 마우스를 가져간 후 원점을 선택하여 정렬 점을 지정합니다.

사용자 좌표계(UCS) 아이콘은 입력한 모든 좌표에 대해 양의 X 및 Y 축 방향을 나타내며, 도면에서 수평 및 수직 방향도 정의합니다. 일부 2D 도면에서는 UCS를 클릭 및 배치하여 편리하게 원점 및 X 또는 Y 축을 변경할 수 있습니다.
예를 들어, 그림과 같이 UCS의 방향을 조정하여 X축에 자동으로 정렬된 직사각형을 작성할 수 있습니다.

사용자 좌표계를 원래 위치로 복원하려면 명령 윈도우에 UCS를 입력하고 Enter 키를 눌러 기본 <표준> 옵션을 지정합니다.
중첩 해치, 채우기, 굵은 폴리선 및 문자 객체의 경우, DRAWORDER 명령을 사용하여 어떤 객체가 다른 객체의 위 또는 아래에 있는지 결정합니다. 예를 들어, 노란색 고속도로가 주변의 다른 도로 대신 파란색 강을 가로지르도록 설정할 수 있습니다.

도구 세트의 수정 패널에서 여러 그리기 순서 옵션에 액세스할 수 있습니다. 수정 패널에서
을 클릭하고 그리기 순서 드롭다운을 선택하여 표시합니다.

드롭다운을 확장하면 모든 해치를 맨 뒤로 보내기, 선택된 객체를 맨 앞으로 보내기 등의 그리기 순서 옵션이 표시됩니다.

드롭다운 리스트에는 선택한 객체에 대한 옵션과, 문자와 같은 특정 유형의 모든 객체에 적용되는 옵션이 표시됩니다.