
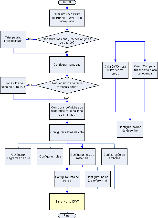
O arquivo modelo Empresa XYZ.dwt, que contém todas as configurações e modificações de normas, está na pasta de modelos padrão do Conjunto de ferramentas do AutoCAD Mechanical. Todos os desenhos recém-criados devem ser iniciados a partir deste modelo, com o fim de assegurar e manter as normas de desenho da empresa.