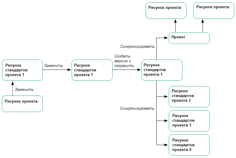
Если стандартный стиль или графический параметр изменяется в течение жизненного цикла проекта, ему необходимо присвоить версию, сохранить, а затем обновить в чертежах проекта и других чертежах стандартов проекта.
Стандартный компонент можно изменить непосредственно в чертеже стандартов или обновить его из чертежа проекта.

Обновление чертежей стандартов проекта AD