Object Hierarchy
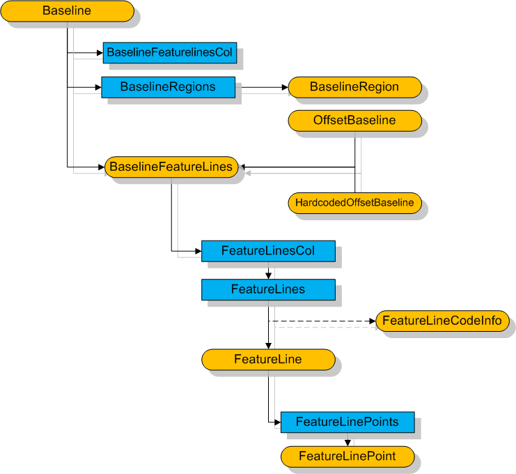
Feature Line Object Model
Parent topic:
Feature Lines