Jeu d’outils AutoCAD Electrical peut mettre à jour votre cartouche de dessin si celui-ci est constitué d'un bloc AutoCAD avec attributs.

L'utilitaire de cartouche :
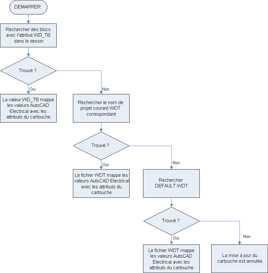
Il existe deux méthodes de liaison de cartouches :
Lors de la mise à jour des cartouches, Jeu d’outils AutoCAD Electrical suit cette séquence pour déterminer la méthode à utiliser.

Utilisez la fonction de configuration du cartouche pour mapper les valeurs spécifiques de projet et de dessin ci-dessous aux attributs du cartouche.
|
Code d'association |
Description |
|---|---|
|
LINEx |
Ligne de description du projet, où "x" correspond au numéro de la ligne de description du projet |
|
SHEET |
Valeur du nombre de feuilles (valeur %S) affectée dans la boîte de dialogue Propriétés du dessin |
|
SHEETMAX |
Nombre de dessins dans le projet actif |
|
DWGNAM |
Valeur du nom du dessin (valeur %D) affectée dans la boîte de dialogue Propriétés du dessin |
|
DD1 (ou DWGDESC), DD2, DD3 |
Descriptions du dessin affectées dans la boîte de dialogue Propriétés du dessin |
|
DWGSEC |
Code Section affecté dans la boîte de dialogue Propriétés du dessin |
|
DWGSUB |
Code Sous-section affecté dans la boîte de dialogue Propriétés du dessin |
|
NOMFICHIER |
Nom du fichier de dessin, sans chemin d'accès ni extension |
|
NOMFICHCOMPLET |
Nom du fichier de dessin, avec chemin d'accès et extension |
|
FILENAMEEXT |
Nom du fichier de dessin avec extension .dwg uniquement |
|
IEC_P |
Valeur de projet affectée dans la boîte de dialogue Propriétés du dessin. |
|
IEC_I |
Valeur d'installation affectée dans la boîte de dialogue Propriétés du dessin. |
|
IEC_L |
Valeur de localisation affectée dans la boîte de dialogue Propriétés du dessin. |
|
PLOTTIME |
Heure courante (format militaire 24 heures) |
|
PLOTTIME12 |
Heure courante (format 12 heures am/pm) |
|
PLOTDATE |
Date courante (format MM:JJ:AAAA) |
|
PLOTDATEMMDDYY |
Date courante (format MM:JJ:AA) |
|
PLOTDATEYYMMDD |
Date courante (format AA:MM:JJ) |
|
PLOTDATEYYYYMMDD |
Date courante (format AAAA:MM:JJ) |
Vous pouvez également associer des valeurs définies par l'utilisateur. Par exemple :

Vous pouvez associer les valeurs de la variable système ou les valeurs extraites par les programmes AutoLISP à des attributs du cartouche.
Jeu d’outils AutoCAD Electrical autorise trois lignes de description par dessin. Si plus de trois lignes de description sont nécessaires, chacune peut être divisée en plusieurs parties, à l'aide du caractère "|". Chaque partie est ensuite associée à un attribut différent dans le cartouche.
Par exemple, pour associer la première ligne de description à trois attributs, utilisez le format suivant :
attrname1|attrname2|attrname3=DD1
Ensuite, dans la valeur Description 1 de l'onglet Paramètres du dessin de la boîte de dialogue Propriétés du dessin, délimitez la valeur avec le caractère "|" au niveau des points de coupure. Par exemple, "Armoire principale|120VCA|E/S API". La commande Mise à jour du cartouche fractionne cette chaîne de texte en la répartissant sur les trois attributs de cartouche.
Si la configuration du cartouche fait correspondre les valeurs TRACEUR* d'Jeu d’outils AutoCAD Electrical à des attributs, ces derniers seront mis à jour lors de l'exécution de l'utilitaire de traçage d'Jeu d’outils AutoCAD Electrical. Si un attribut comporte une valeur d'invite, cette valeur est utilisée comme préfixe.
Exemple :