オブジェクト階層
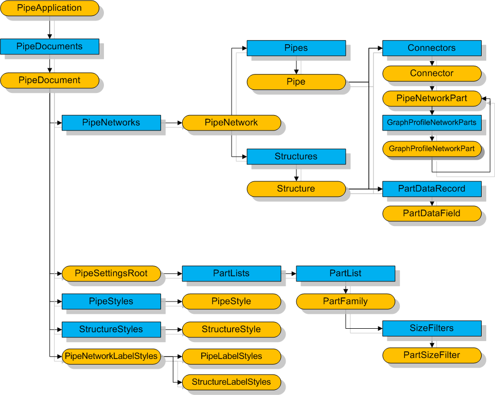
パイプ ネットワーク オブジェクト モデル
親トピック:
COM でのパイプ ネットワーク