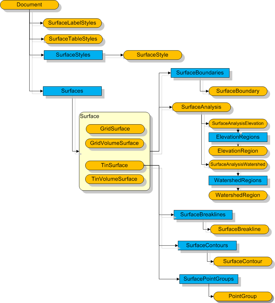
オブジェクト階層
親トピック:
COM でのサーフェス