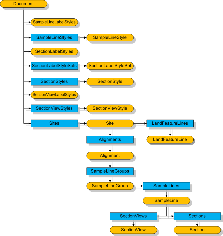
オブジェクト階層
親トピック:
COM での横断