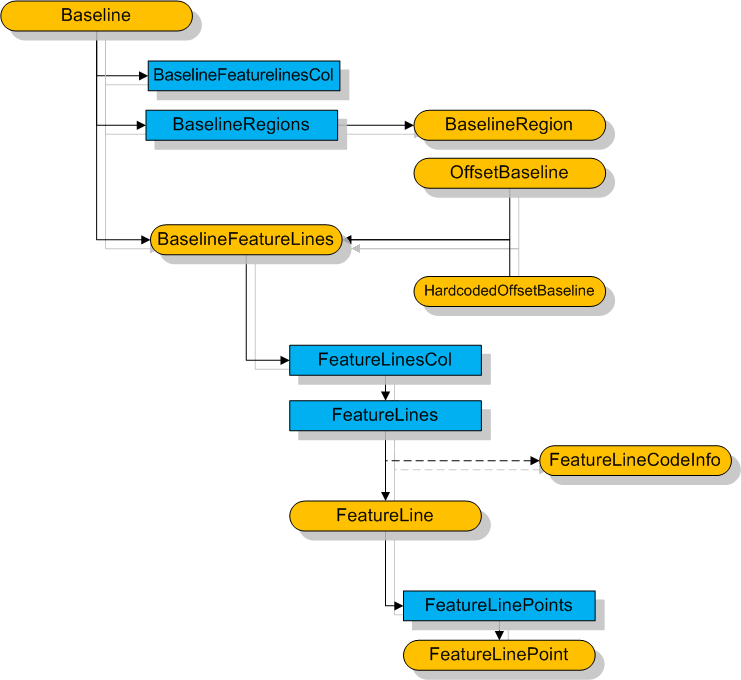
オブジェクト階層
計画線のオブジェクト モデル
親トピック:
計画線