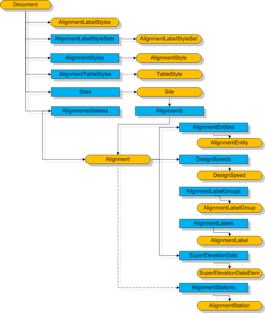
オブジェクト階層
COM API 線形オブジェクト モデル
親トピック:
COM での線形