オブジェクト階層
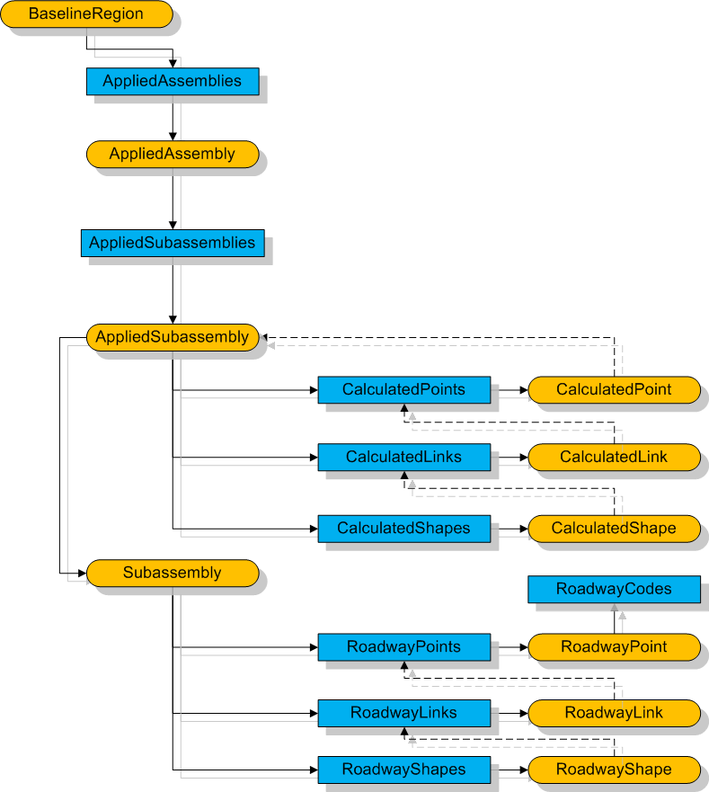
アセンブリとサブアセンブリのオブジェクト モデル
親トピック:
アセンブリとサブアセンブリ