После обновления SQL Server необходимо обновить Vault Server. Обновление Vault Server можно выполнить как в односерверной, так и в многосерверной среде.

Рекомендуется завершить этап проверки резервных копий и ознакомиться с этапом обновления SQL перед началом обновления Vault Server.
Дополнительные сведения см. в разделе по соответствующей среде.
В этом разделе приводятся инструкции по обновлению Vault Server в конфигурации с одним узлом.
Обновление на одну или две версии
Для обновления на одну или две версии требуется одна установка Vault Server. Для обновления на три или более версий требуется несколько промежуточных установок Vault Server.
Например, при переходе с Vault Professional 2017 на Vault Professional 2022 используйте метод переноса «Три или более».
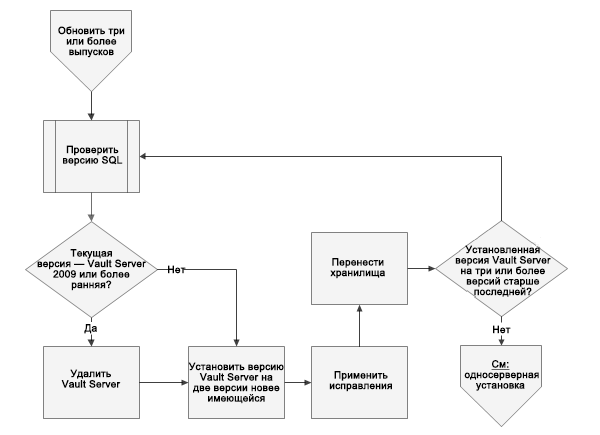
Проверка версии SQL
Проверьте, совместима ли существующая версия SQL со следующей устанавливаемой версией Vault. Если необходимо обновить существующую версию SQL (см. предыдущую тему справки), обновите сначала версию SQL источника и всех подписчиков, а затем вернитесь к этому разделу.
Установка текущей версии Vault Server
При установке Vault Server 2011 или более поздней версии поддерживается автоматическое удаление Vault Server 2010 или более поздней версии. Таким образом, нет необходимости удалять Vault 2010 или более поздней версии.
Во время каждой установки Vault Server следует включать возможность скачивания и применения пакетов обновления.
В конце установки выдается запрос на запуск приложения Vault Server и выполнение переноса хранилищ. Не следует переносить хранилища на данном этапе.
Применение исправлений
Все исправления, созданные после применения последнего пакета обновления, следует установить вручную на каждом узле. Установка исправлений гарантирует, что для качественного переноса применяются последние обновления.
Перенос хранилищ
При первом запуске Vault Server у администратора отображается запрос на перенос баз данных хранилища и библиотек. Пользователи не смогут войти в хранилище, пока перенос не будет завершен. Не следует осуществлять перенос до тех пор, пока не будут применены все пакеты обновления и исправления.
Если пакет обновления или исправление применяются после переноса, требуется перенос из сборки в сборку (build-to-build, B2B). Перенос B2B — это параметр командной строки, который подробно описан в разделе Тайм-аут переноса и в справке Wiki Autodesk.
Следуйте инструкциям в данном разделе, если необходимо обновить программу Vault Server, которая на три или более версий старше, чем версия, до которой выполняется обновление.
Любая версия сервера Autodesk Vault поддерживает перенос из двух предыдущих версий. При обновлении на три или более версий необходимо выполнить перенос базы данных SQL через промежуточные версии Vault. Для этого необходимо установить промежуточные версии Vault Server вплоть до последней версии.
Например, чтобы перейти от версии 2018 к версии 2022, в качестве промежуточного шага необходимо установить Vault 2020.
|
Версия |
Поддерживается перенос из |
|
|---|---|---|
|
2022 |
2021 |
2020 |
|
2021 |
2020 |
2019 |
|
2020 |
2019 |
2018 |
|
2019 |
2018 |
2017 |
|
2018 |
2017 |
2016 |
|
... |
...-1 |
...-2 |
Проверьте, совместима ли существующая версия SQL со следующей устанавливаемой версией Vault. Если требуется обновление существующей версии SQL (см. предыдущую главу этого документа «Обновление SQL»), выполните все необходимые обновления, а затем вернитесь к данному разделу.
Все исправления, созданные после применения последнего пакета обновления, следует установить вручную на каждом узле. Установка исправлений гарантирует, что перенос будет осуществляться надлежащим образом с использованием последних обновлений.
Не следует осуществлять перенос хранилищ до тех пор, пока не будут применены все пакеты обновления и исправления. Когда все будет готово, запустите приложение Vault Server. Администратору придет запрос на перенос баз данных хранилищ и библиотек. Необходимо принять предложение и перенести все хранилища.
Хранилища необходимо перенести в установленную версию перед тем, как устанавливать следующую версию Vault. Если пакет обновления или исправление применяются после переноса, требуется перенос из сборки в сборку (build-to-build, B2B). Перенос B2B — это параметр командной строки, который подробно описан в разделе Перенос данных хранилища после установки исправления или обновления онлайн-справки по Autodesk Vault.
Если установленная версия на три или более версий старше последней версии, повторите шаги, описанные в разделе «Обновление на три или более версий».
Если установленная версия на одну или две версии старше последней, то установка промежуточных версий не требуется. Перейдите к шагам раздела «Односерверная установка».
Autodesk Vault поддерживает два стиля репликации данных на нескольких узлах. Первый — это рабочая группа, в которой имеется несколько установленных экземпляров Vault Server, подключенных и имеющих общий доступ к одному серверу SQL. Второй — это полная репликация, при которой имеются два или более реплицированных сервера SQL. Более подробные сведения доступны в справке Wiki по Vault.
Концепция промежуточной установки описана в разделе
«Обновление на три или более версий» темы «Односерверная установка» данного документа. Целью промежуточной установки является обеспечение правильного переноса базы данных SQL (этот перенос применяется к базе данных, а не к компонентам). В многосерверной среде или среде репликации на первом обновленном сервере осуществляется перенос базы данных SQL. Поэтому установка промежуточных версий Vault требуется только для первого обновляемого сервера. После того как первый узел переносится в последнюю версию, на всех остальных узлах можно устанавливать последнюю версию, пропустив промежуточные версии Vault Server.
Обновление рабочей группы
В рабочей группе начать обновление можно с любого сервера Vault. На выбранном узле также будет осуществляться перенос базы данных SQL. Для всех других узлов сервер SQL будет недоступен до тех пор, пока они не будут перенесены в те же программу, версию и пакет обновления.
Рекомендуется начать с узла с самым быстрым подключением к серверу SQL. Когда все будет готово для выполнения обновления, следуйте процедуре, описанной в разделе «Односерверная установка». Обновите выбранный сервер до последней версии и примените пакет обновления перед тем, как начать процедуру на других узлах.
По окончании обновления первого узла установите Vault Server на остальных узлах. При обновлении Vault Server 2009 или более ранней версии необходимо удалить Vault Server на всех других узлах. Затем установите последнюю версию и пакет обновления, пропустив установку промежуточных версий. Устанавливать промежуточные версии сервера на другие узлы рабочей группы не требуется.
Обновление связанных рабочих групп
Перенос полностью реплицированной среды должен начинаться с рабочей группы источника. Все рабочие группы подписчиков должны находиться в режиме онлайн и быть доступны в процессе переноса источника. Если Vault Server и сервер SQL доступны из рабочей группы, данная группа считается доступной. Если рабочая группа подписчика работает в автономном режиме и не может быть доступна, следует отложить перенос.
Проверьте статус репликации всех рабочих групп и баз данных перед переносом. Если имеются проблемы репликации, их необходимо решить перед продолжением работы. Сведения о статусе репликации доступны в Справке Wiki по Vault в разделе «Задачи администратора/Управление репликацией».
Перенесите один узел из рабочей группы источника, следуя инструкциям в разделе «Односерверная установка». При установке сервера Vault автоматически выполняется перенос базы данных SQL. Перенос базы данных SQL автоматически будет реплицирован во все базы данных подписчика. После установки сервера Vault на первом сервере установите последнюю версию Vault, пакеты обновления и исправления на все другие серверы во всех рабочих группах.
Если требуется установка промежуточных версий сервера, их нужно установить только на первый сервер. На все остальные серверы Vault во всех рабочих группах следует установить последнюю версию сервера Vault, пакеты обновления и исправления, пропустив установку промежуточных версий.