Object Hierarchy
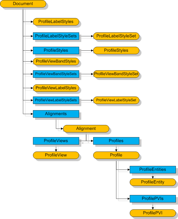
Profile Object Model
Parent topic:
Profiles in COM