Description: The Directed Energy Deposition capability of Netfabb Simulation allows users to simulate full builds for both Powder-Fed and Wire-Fed AM processes.
Output: The output of the analysis is temperature, distortion, stress, and strain.
Common Uses: The results can be used to guide process parameter selection and path planning.
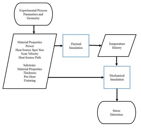
Workflow: The approach begins by submitting known process parameters into the Local Simulation thermal solver. The output thermal history is then input into the Netfabb Simulation mechanical solver.
Figure 5 illustrates the workflow.

Figure 5: Netfabb Simulation DED Model