
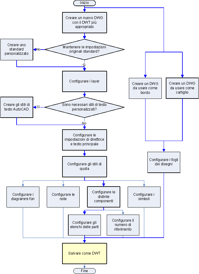
Il file di modello Company XYZ.dwt, contenente tutte le modifiche e le impostazioni standard, è nella cartella dei modelli di default di Set di strumenti AutoCAD Mechanical. Per motivi di compatibilità con le norme di disegno della società, tutti i nuovi disegni che vengono creati si devono basare su questo modello.