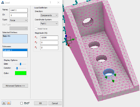
Il carico viene applicato come carico di forza sulla superficie del foro del bullone.
strCmdForLoad = "<Load Name=""Load 1"" ID=""1"" Type=""0"" SubType=""0"" EntitiesCount=""1"" Subcases=""1"" ArrowLength=""50"" ArrowColor=""65280"" DisplayDensity=""4"" Direction=""0"" CoordinateSystemID=""0"" Display=""1"" Fx=""10000.0000000000[N]"" Fy=""0.0000000000[N]"" Fz=""0.0000000000[N]"" HasVariableLoad=""0"" HasHeatGenTable=""0"" HadConvCoeffTable=""0"" HasRadTable=""0"" HasTransTable=""0"" HasVelTransTable=""0"" HasAccTransTable=""0"" HasVelFreqTable=""0"" HasAccFreqTable=""0"" HasFreqTable=""0"" HasFreqPhaseTable=""0"" HasAccFreqPhaseTable=""0""><Entity1 GeometryType=""2"" GeometryID=""4"" ComponentName=""Tutorial 1""/></Load>"
Type = 0 indica l'utilizzo di un carico di forza. GeometryType = 2 indica che il carico è stato applicato alla superficie con ID 4.
Questi comandi sono equivalenti all'applicazione del carico con l'interfaccia utente.

La staffa viene vincolata utilizzando una condizione di contorno fisso.
strCmdForConstraint = "<Constraint Name=""Constraint 1"" ID=""1"" Type=""0"" CoordinateSystemID=""0"" Tx=""1"" Ty=""1"" Tz=""1"" Rx=""1"" Ry=""1"" Rz=""1"" EntitiesCount=""1"" ArrowLength=""50"" ArrowColor=""14803200"" DisplayDensity=""4"" SubcaseCount=""1"" Subcases=""1""><Entity1 GeometryType=""2"" GeometryID=""13"" ComponentName=""Tutorial 1""/></Constraint>"
Type = 0 indica l'utilizzo di un vincolo strutturale. Ogni componente (Tx, Ty, Tz, Rx, Ry, Rz) viene definito con un valore pari a 1, che indica una condizione di contorno fisso. GeometryType = 2 indica che la condizione di contorno è stata applicata alla superficie con ID 13.
Questi comandi sono equivalenti all'applicazione del vincolo con l'interfaccia utente.

Ora che il modello è stato definito, è possibile aggiungere il comando iLogic che risolverà il modello.
strCmdForSolve = "<RunAnalysis/>"