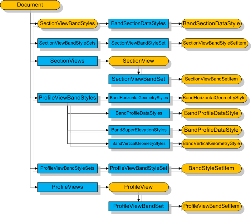
オブジェクト階層
データ帯のオブジェクト モデル
親トピック:
COM でのデータ帯