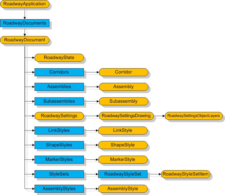
オブジェクト階層
ルート コリドー オブジェクトのオブジェクト モデル
親トピック:
ルート オブジェクト