オブジェクト階層
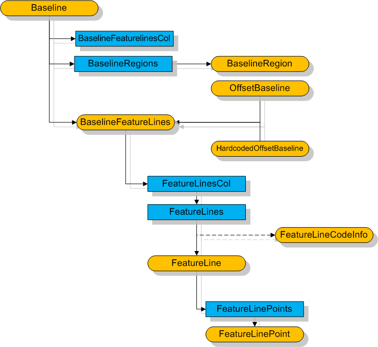
計画線のオブジェクト モデル
親トピック:
計画線